第四章 工程项目合同管理
第一节 概述
一、工程项目合同管理的基本原则 4
符合法律法规的原则
订立合同的主体、内容、形式、程序等都要符合法律法规规定。
平等自愿的原则
签约各方在法律地位上的完全平等,任何一方都不得把自己的意志强加于另一方,更不得强迫对方同自己签订合同。
公平原则
签约各方的合同权利、义务要对等而不能失去公平,要合理分担责任。
诚实信用原则
当事人应当诚实,实事求是向对方介绍自己订立合同的条件、要求和履约能力,充分表达自己的真实意愿。在拟定合同条款时,要充分考虑对方的合法权益和实际困难,以善意的方式设定合同权利和义务。
不得损害社会公共利益和扰乱社会经济秩序原则
合同当事人订立、履行合同,应当尊重社会公德,不得扰乱社会经济秩序,损害社会公共利益。
二、工程项目合同管理的法律依据 2
《民法典》
《民法典》是调整平等主体之间的人身关系和财产关系的基本法律。
它是我国第一部以“法典”命名的法律,系统整合了中华人民共和国成立70多年来长期实践形成的民事法律规范,是调整平等主体的自然人、法人和非法人组织之间的人身关系和财产关系的基本法律。工程项目合同的订立和履行也要遵守其基本规定。工程项目实施过程中会涉及大量的合同,均需遵守《民法典》的规定。
《招标投标法》
《招标投标法》是规范工程建设市场竞争的主要法律,也是规范合同管理行为的法律,能够有效地实现公开、公平、公正的竞争。
国家对工程项目招标的范围和规模有明确的规定,必须通过招标投标确定承包人。发包人和承包人的合同行为也必须遵守《招标投标法》的规定。
其他法律
根据工程项目所属的行业领域,合同的订立和履行要遵守该行业的基本法律,例如:
- 《建筑法》:是规范建筑活动的基本法律,建筑工程合同的内容必须遵守《建筑法》的规定。
- 其他法律关系:
- 如果工程项目合同的订立和履行中需要投保,则应当遵守《中华人民共和国保险法》的规定。
- 如果需要建立劳动关系,则应当遵守《中华人民共和国劳动法》的规定。
- 如果涉及合同的公证、鉴证等活动,则应当遵守国家对公证、鉴证等的规定。
- 争议解决:
- 如果合同在履行过程中发生了争议,且双方订有仲裁协议(或者争议发生后双方达成仲裁协议的),则应按照《中华人民共和国仲裁法》的规定进行仲裁。
- 如果双方没有仲裁协议(且争议发生后也未达成仲裁协议的),则应按照《中华人民共和国民事诉讼法》将诉讼作为争议的最终解决方式。
三、工程项目合同的特点 4
工程项目合同是一个合同群体
合同标的物仅限于工程项目涉及的内容
合同内容庞杂
工程项目合同主体只能是法人
工程项目合同的当事人只能是法人,公民个人不能成为工程项目合同的当事人。
工程项目合同的订立和履行具有特殊性
工程项目合同一般都采用书面形式。
四、工程项目合同体系 5
- 工程项目前期咨询合同
- 勘察、设计合同
- 工程监理合同
- 监理合同是委托合同的一种。
- 监理合同的标的是服务。
- 工程施工合同
- 施工合同即工程承包合同。
- 施工合同是工程项目合同的一种,它与其他工程项目合同一样,是一种双务合同。
- 施工合同是工程建设的主要合同,是工程建设质量控制、进度控制、投资控制的主要依据。
- 货物采购合同
- 货物采购包括材料采购和设备采购两种类型。
- 材料采购合同的条款一般限于材料交货阶段,主要涉及交接程序、检验方式和质量要求、合同价款的支付等。
- 大型设备的采购,除了交货阶段的工作外,往往还需包括设备生产阶段、设备安装调试阶段、设备试运行阶段、设备性能达标检验和保修等方面的条款约定。
第二节 工程项目施工合同管理
一、施工合同订立 3
(一)合同由《合同协议书》《通用合同条款》《专用合同条款》三部分组成,并附有合同附件。
《合同协议书》
《通用合同条款》
对于依法必须招标的工程建设项目,招标人在编写项目招标文件时,应不加修改地直接引用《标准施工招标文件》(2007 年版)的“通用合同条款”。
《专用合同条款》
合同当事人可以通过双方的谈判、协商对相应的专用合同条款进行修改补充。
附件共计2个
包括:《履约担保格式》《预付款担保格式》。
(二)合同文件的组成及解释顺序
当合同文件中出现不一致时,合同的优先解释顺序:
(1)合同协议书;
(2)中标通知书;
(3)投标函及投标函附录;
(4)专用合同条款;
(5)通用合同条款;
(6)技术标准和要求;
(7)图纸;
(8)已标价工程量清单;
(9)其他合同文件。
【口诀:鞋中投砖头,标准质量】
(三)合同涉及的有关各方
合同当事人
指发包人和承包人。
合同相关方
包括监理人、分包人等。监理人委派总监理工程师常驻施工场地。
有关各方代表
1)发包人代表
指由发包人任命并派驻施工现场,在发包人授权范围内行使发包人权利的人。
2)项目经理
指由承包人任命并派驻施工现场,在承包人授权范围内负责合同履行,且按照法律规定具有相应资格的项目负责人。
3)总监理工程师
指由监理人任命并派驻施工现场进行工程监理的总负责人。
(四)合同的标的
工程施工合同的标的是工程,包括永久工程和临时工程。
(五)合同工期、质量、价款
合同工期、质量、价款是协议书中最为重要的内容,也是合同的实质性条款。
合同工期
由于发包人原因造成工期延误或者出现异常恶劣气候条件导致工期延误的,承包人有权要求发包人延长工期。
质量标准
质量标准是合同协议书中的核心内容,由发包人在招标文件中予以约定。
合同价款
合同价款包括签约合同价和合同价格:
- 签约合同价 指签定合同时合同协议书中写明的,包括了暂列金额、暂估价的合同总金额。
- 合同价格 指承包人按合同约定完成了包括缺陷责任期内的全部承包工作后,发包人应付给承包人的金额,包括在履行合同过程中按合同约定进行的变更和调整。
因此,发包人和承包人最终结算的合同价款是合同价格,而不是最初招标确定的合同签约价。
(六)合同生效
合同订立时间指合同双方签字盖章的时间。双方如不约定合同生效条件,则合同订立时间就是合同生效时间。合同订立地点指合同双方签字盖章的地点。
(八)签订合同应注意的关键问题和环节
合同形式选择
《民法典》规定:当事人订立合同,有书面形式、口头形式和其他形式。
- 法律、行政法规规定采用书面形式的,应当采用书面形式。
- 建设工程合同应当采用书面形式。
- 书面形式是合同书、信件、电报、电传、传真等可以有形地表现所载内容的形式。
- 以电子数据交换、电子邮件等方式能够有形地表现所载内容,并可以随时调取查用的数据电文,视为书面形式。
合同主体资格审查
工程项目合同的主体只能为法人,公民个人不能成为建设工程合同的当事人。
合同谈判
《招标投标法》规定:招标人和中标人应当自中标通知书发出之日起30日内,按照招标文件和中标人的投标文件订立书面合同。
- 中标通知书发出之日起30日,就是合同双方主体进行合同谈判的时间。
- 但对质量、工期、价格等合同实质性内容不得谈判,必须按照招标形成的中标结果签订合同。
二、施工合同履行 5
下面以《标准施工招标文件》(2007 年版)“通用合同条款”为例,具体阐述合同履行管理:
(一)发包人的义务
- 发包人在履行合同过程中应遵守法律,并保证承包人免于承担因发包人违反法律而引起的任何责任。
- 发包人应委托监理人向承包人发出开工通知。
- 发包人应按合同约定向承包人提供施工场地,以及施工场地内地下管线和地下设施等有关资料,并保证资料的真实、准确、完整。
- 发包人应协助承包人办理法律规定的有关施工证件和批件。
- 发包人应根据合同进度计划,组织设计单位向承包人进行设计交底。
- 发包人应按合同约定向承包人及时支付合同价款。
- 发包人应按合同约定及时组织竣工验收。
- 发包人应履行合同约定的其他义务。
(二)承包人的义务
承包人的一般义务
(1)承包人在履行合同过程中应遵守法律,并保证发包人免于承担因承包人违反法律而引起的任何责任。
(2)承包人应按有关法律规定纳税,应缴纳的税金包括在合同价格内。
(3)除专用合同条款另有约定外,承包人应按合同约定负责临时设施的设计、建造、运行、维护、管理和拆除。
(4)承包人应按合同约定的工作内容和施工进度要求,编制施工组织设计和施工措施计划,并对所有施工作业和施工方法的完备性和安全可靠性负责。
(5)承包人应按合同约定采取施工安全措施,确保工程及其人员、材料、设备和设施的安全,防止因工程施工造成的人身伤害和财产损失。
(6)承包人应按照合同约定负责施工场地及其周边环境与生态的保护工作。
(7)承包人在进行合同约定的各项工作时,不得侵害发包人与他人使用公用道路、水源、市政管网等公共设施的权利,避免对邻近的公共设施产生干扰。
(8)承包人应按监理人的指示为他人在施工场地或附近实施与工程有关的其他各项工作提供可能的条件。除合同另有约定外,提供有关条件的内容和可能发生的费用,由监理人另行商定或确定。
(9)工程接收证书颁发前,承包人应负责照管和维护工程。工程接收证书颁发时尚有部分未竣工工程的,承包人还应负责该未竣工工程的照管和维护工作,直至竣工后移交给发包人为止。
承包人现场查勘
发包人应将其持有的现场地质勘探资料、水文气象资料提供给承包人,并对其准确性负责。
但承包人应对其阅读上述有关资料后所作出的解释和推断负责。承包人应对施工场地和周围环境进行查勘。在全部合同工作中,应视为承包人已充分估计了应承担的责任和风险。
履约担保
发包人应在工程接收证书颁发后28天内把履约担保退还给承包人。
(1)对建筑业企业在工程建设中需缴纳的保证金,除依法依规设立的投标保证金、履约保证金、工程质量保证金、农民工工资保证金外,其他保证金一律取消。
(2)对保留的投标保证金、履约保证金、工程质量保证金、农民工工资保证金,推行银行保函制度,建筑业企业可以银行保函方式缴纳。
(3)在工程项目竣工前,已经缴纳履约保证金的,建设单位不得同时预留工程质量保证金。
合同进度计划
(1)合同进度计划的编制
承包人应按合同约定的内容和期限,编制详细的施工进度计划和施工方案说明报送监理人。监理人应在合同约定的期限内批复或提出修改意见,否则该进度计划视为已得到批准。经监理人批准的施工进度计划称为合同进度计划,是控制合同工程进度的依据。
(2)合同进度计划的修订
如果工程的实际进度与合同进度计划不符,承包人可以向监理人提交修订合同进度计划的申请报告,并附有关措施和相关资料,报监理人审批;监理人也可以直接向承包人作出修订合同进度计划的指示,承包人应按该指示修订合同进度计划,报监理人审批。监理人在批复前应获得发包人同意。
开工
(1)开工通知
监理人应在开工日期7天前向承包人发出开工通知。监理人在发出开工通知前应获得发包人同意。工期自监理人发出的开工通知中载明的开工日期起计算。
(2)开工准备
承包人应按合同进度计划,向监理人提交工程开工报审表,经监理人审批后执行。
工期延误
在履行合同过程中,由于发包人的下列原因造成工期延误的,承包人有权要求发包人延长工期和(或)增加费用,并支付合理利润:
(1)增加合同工作内容;
(2)改变合同中任何一项工作的质量要求或其他特性;
(3)发包人迟延提供材料、工程设备或变更交货地点的;
(4)因发包人原因导致的暂停施工;
(5)提供图纸延误;
(6)未按合同约定及时支付预付款、进度款;
(7)发包人造成工期延误的其他原因。
由于出现合同约定的异常恶劣气候的条件导致工期延误的,承包人有权要求发包人延长工期。
工期提前
发包人要求承包人提前竣工,或承包人提出提前竣工的建议能够给发包人带来效益的,应由监理人与承包人共同协商采取加快工程进度的措施和修订合同进度计划。发包人应承担承包人由此增加的费用,并向承包人支付合同约定的相应奖金。
(四)工程质量管理
工程质量要求
因承包人原因造成工程质量达不到合同约定验收标准的,监理人有权要求承包人返工直至符合合同要求为止,由此造成的费用增加和(或)工期延误由承包人承担。
因发包人原因造成工程质量达不到合同约定验收标准的,发包人应承担由于承包人返工造成的费用增加和(或)工期延误,并支付承包人合理利润。
承包人的质量管理和检查
(1)承包人应在施工场地设置专门的质量检查机构,配备专职质量检查人员,建立完善的质量检查制度。
(2)承包人应加强对施工人员的质量教育和技术培训,定期考核施工人员的劳动技能,严格执行规范和操作规程。
(3)承包人应按合同约定对材料、工程设备以及工程的所有部位及其施工工艺进行全过程的质量检查和检验,并作详细记录,编制工程质量报表,报送监理人审查。
监理人的质量检查
监理人有权对工程的所有部位及其施工工艺、材料和工程设备进行检查和检验。承包人应为监理人的检查和检验提供方便。
监理人的检查和检验,不免除承包人按合同约定应负的责任。
工程隐蔽部位覆盖前的检查
(1)经承包人自检确认的工程隐蔽部位具备覆盖条件后,承包人应通知监理人在约定的期限内检查。监理人应按时到场检查。经监理人检查确认质量符合隐蔽要求,并在检查记录上签字后,承包人才能进行覆盖。监理人检查确认质量不合格的,承包人应在监理人指示的时间内修整返工后,由监理人重新检查。
(2)监理人未按合同约定的时间进行检查的,除监理人另有指示外,承包人可自行完成覆盖工作,并作相应记录报送监理人,监理人应签字确认。监理人事后对检查记录有疑问的,可按合同的约定重新检查。
(3)承包人覆盖工程隐蔽部位后,监理人对质量有疑问的,可要求承包人对已覆盖的部位进行钻孔探测或揭开重新检验,承包人应遵照执行,并在检验后重新覆盖恢复原状。
- 经检验证明工程质量符合合同要求的,由发包人承担由此增加的费用和(或)工期延误,并支付承包人合理利润;
- 经检验证明工程质量不符合合同要求的,由此增加的费用和(或)工期延误由承包人承担。
(4)承包人未通知监理人到场检查,私自将工程隐蔽部位覆盖的,监理人有权指示承包人钻孔探测或揭开检查,由此增加的费用和(或)工期延误由承包人承担。
清除不合格工程
(1)承包人使用不合格材料、工程设备,或采用不适当的施工工艺,或施工不当,造成工程不合格的,监理人可以随时发出指示,要求承包人立即采取措施进行补救,直至达到合同要求的质量标准,由此增加的费用和(或)工期延误由承包人承担。
(2)由于发包人提供的材料或工程设备不合格造成的工程不合格,需要承包人采取措施补救的,发包人应承担由此增加的费用和(或)工期延误,并支付承包人合理利润。
(五)安全文明施工与环境保护
发包人的施工安全责任
(1)发包人应按合同约定履行安全职责,授权监理人按合同约定的安全工作内容监督、检查承包人安全工作的实施,组织承包人和有关单位进行安全检查。
(2)发包人应对其现场机构雇佣的全部人员的工伤事故承担责任,但由于承包人原因造成发包人人员工伤的,应由承包人承担责任。
(3)发包人应负责赔偿以下各种情况造成的第三者人身伤亡和财产损失:
- 工程或工程的任何部分对土地的占用所造成的第三者财产损失;
- 由于发包人原因在施工场地及其毗邻地带造成的第三者人身伤亡和财产损失。
承包人的施工安全责任
(1)承包人应按合同约定履行安全职责,编制施工安全措施计划报送监理人审批。
(2)承包人应加强施工作业安全管理。
(3)承包人应严格按照国家安全标准制定施工安全操作规程,配备必要的安全生产和劳动保护设施。
(4)承包人应按监理人的指示制定应对灾害的紧急预案,报送监理人审批。
(5)合同约定的安全作业环境及安全施工措施所需费用应遵守有关规定,并包括在相关工作的合同价格中。
(6)承包人应对其履行合同所雇佣的全部人员,包括分包人人员的工伤事故承担责任,但由于发包人原因造成承包人人员工伤事故的,应由发包人承担责任。
(7)由于承包人原因在施工场地内及其毗邻地带造成的第三者人员伤亡和财产损失,由承包人负责赔偿。
环境保护
(1)承包人在施工过程中,应遵守有关环境保护的法律,履行合同约定的环境保护义务。
(2)承包人应按合同约定的环保工作内容,编制施工环保措施计划,报送监理人审批。
(3)承包人应按照批准的施工环保措施计划有序地堆放和处理施工废弃物。
(4)承包人应按合同约定采取有效措施,对施工开挖的边坡及时进行支护。
(5)承包人应按国家饮用水管理标准定期对饮用水源进行监测,防止施工活动污染饮用水源。
(6)承包人应按合同约定,加强对噪声、粉尘、废气、废水和废油的控制。
事故处理
工程施工过程中发生事故的,承包人应立即通知监理人,监理人应立即通知发包人。
发包人和承包人应立即组织人员和设备进行紧急抢救和抢修,并保护事故现场。
发包人和承包人应及时如实地向有关部门报告事故发生的情况,以及正在采取的紧急措施等。
劳动保护
(1)承包人应与其雇佣的人员签订劳动合同,并按时发放工资。
(2)承包人应按劳动法的规定安排工作时间,保证其雇佣人员享有休息和休假的权利。
(3)承包人应为其雇佣人员提供必要的食宿条件,以及符合环境保护和卫生要求的生活环境。在远离城镇的施工场地,还应配备必要的伤病防治和急救的医务人员与医疗设施。
(4)承包人应按国家有关劳动保护的规定,采取有效的防止粉尘、降低噪声、控制有害气体和保障高温、高寒、高空作业安全等劳动保护措施。
(5)承包人应按有关法律规定和合同约定,为其雇佣人员办理保险。
(6)承包人应负责处理其雇佣人员因工伤亡事故的善后事宜。
(六)工程费用管理
工程的计量
对于单价子目和总价子目,合同约定了不同的计量方式:
(1)已标价工程量清单中的单价子目工程量为估算工程量。结算工程量是承包人实际完成的,并按合同约定的计量方法进行计量的工程量。单价子目已完成工程量按月计量,承包人按月编制已完成工程量报表和有关计量资料,监理人在7天内进行复核。
(2)总价子目的计量和支付应以总价为基础,承包人实际完成的工程量是进行工程目标管理和控制进度支付的依据。总价子目的计量周期按批准的支付分解报告确定。
承包人按照约定的计量周期对已完成的工程进行计量,监理人负责进行复核。
预付款
预付款必须专用于合同工程,预付款的额度和预付、扣回办法在合同中约定。
工程进度款支付
(1)付款周期。付款周期应按照约定与计量周期保持一致。
(2)承包人应在每个付款周期末向监理人提交进度付款申请单。
(3)监理人在收到承包人进度付款申请单后的14天内完成核查,提出发包人到期应支付给承包人的金额,经发包人审查同意后,由监理人向承包人出具经发包人签认的进度付款证书。
监理人有权扣发承包人未能按照合同要求履行任何工作或义务的相应金额。监理人出具进度付款证书,不应视为监理人已同意、批准或接受了承包人完成的该部分工作。
(4)发包人应在监理人收到进度付款申请单后的28天内,将进度应付款支付给承包人。发包人不按期支付的,按合同的约定支付逾期付款违约金。
合同价格的调整
(1)对于因物价波动引起的价格调整,可在合同中约定不予调整、采用价格指数调整价格差额、采用造价信息调整价格差额或其他调整方式。施工招标项目工期较长的,招标文件中可以规定工程造价指数体系、价格调整因素和调整方法。
(2)在基准日后,因法律变化导致承包人在合同履行中所需要的工程费用发生除物价波动以外的增减时,监理人应根据相关规定,由总监理工程师与合同当事人商定或确定需调整的合同价款。
合同变更
(1)变更的范围
合同履行过程中发生以下情形的,应按照合同约定进行变更:
1)取消合同中任何一项工作,但被取消的工作不能转由发包人或其他人实施;
2)改变合同中任何一项工作的质量或其他特性;
3)改变合同工程的基线、标高、位置或尺寸;
4)改变合同中任何一项工作的施工时间或改变已批准的施工工艺或顺序;
5)为完成工程需要追加的额外工作。
(2)变更权
发包人和监理人均可以提出变更(注:无承包人)。变更指示只能由监理人发出,监理人发出变更指示前应征得发包人同意。
承包人收到经发包人签认的变更指示后,方可实施变更。
未经许可,承包人不得擅自对工程的任何部分进行变更。承包人收到变更指示后,应按变更指示进行变更工作。
(3)变更程序
1)监理人向承包人发出变更意向书→承包人提交变更实施方案→发包人同意变更实施方案→监理人发出变更指示。
若承包人收到监理人的变更意向书后认为难以实施此项变更,应立即通知监理人,说明原因并附详细依据。监理人与承包人和发包人协商后确定撤销、改变或不改变原变更意向书。
2)监理人直接发出变更指示。
3)承包人提出书面变更建议→监理人与发包人共同研究后确认存在变更的,作出变更指示。
(4)变更估价
承包人应在收到变更指示或变更意向书后的14天内,向监理人提交变更报价书。
1)已标价工程量清单中有适用于变更工作的子目的,采用该子目的单价。
2)已标价工程量清单中无适用于变更工作的子目,但有类似子目的,可在合理范围内参照类似子目的单价,由监理人与合同当事人商定或确定变更工作的单价。
3)已标价工程量清单中无适用或类似子目的单价,可按照成本加利润的原则,由总监理工程师与合同当事人商定或确定变更工作的单价。
(七)索赔管理
索赔的性质属于经济补偿行为,而不是惩罚。
索赔的损失结果与被索赔人的行为并不一定存在法律上的因果关系。监理人在收到索赔通知书的42天内,将索赔处理结果答复承包人。
其他时间均为28天。
承包人提出索赔的期限
(1)承包人接受了竣工付款证书后,应被认为已无权再提出在合同工程接收证书颁发前所发生的任何索赔。
(2)承包人提交的最终结清申请单中,只限于提出工程接收证书颁发后发生的索赔。提出索赔的期限自接受最终结清证书时终止。
发包人的索赔
延长缺陷责任期的通知应在缺陷责任期届满前发出。监理人商定或确定发包人从承包人处得到赔付的金额和(或)缺陷责任期的延长期。
承包人可向发包人索赔的条款
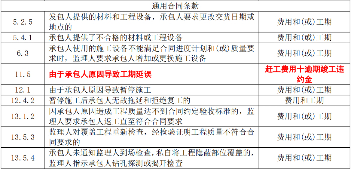
承包人可向发包人提出费用、工期和利润索赔的条款一览表如下所示:



发包人可向承包人索赔的条款
发包人可向承包人提出费用和工期索赔的条款一览表如下:


(八)竣工验收管理
竣工验收与国家验收
(1)竣工验收指承包人完成了全部合同工作后,发包人按合同要求进行的验收。国家验收是政府有关部门,针对发包人全面组织实施的整个工程正式交付投运前的验收。
(2)需要进行国家验收的,竣工验收是国家验收的一部分。竣工验收所采用的各项验收和评定标准应符合国家验收标准。
发包人和承包人为竣工验收提供的各项竣工验收资料应符合国家验收的要求。
竣工验收程序
(1)承包人向监理人报送竣工验收申请报告。
当工程具备以下条件时,承包人即可向监理人报送竣工验收申请报告:
1)除监理人同意列入缺陷责任期内完成的尾工(甩项)工程和缺陷修补工作外,合同范围内的全部单位工程以及有关工作,包括合同要求的试验、试运行以及检验和验收均已完成,并符合合同要求;
2)已按合同约定的内容和份数备齐了符合要求的竣工资料;
3)已按监理人的要求编制了在缺陷责任期内完成的尾工(甩项)工程和缺陷修补工作清单以及相应施工计划;
4)监理人要求在竣工验收前应完成的其他工作;
5)监理人要求提交的竣工验收资料清单。
(2)监理人审查竣工验收申请报告的各项内容,并按以下不同情况进行处理:
1)监理人审查后认为尚不具备竣工验收条件的,应在收到竣工验收申请报告后的28天内通知承包人,指出在颁发接收证书前承包人还需进行的工作内容。
2)监理人审查后认为已具备竣工验收条件的,应在收到竣工验收申请报告后的28天内提请发包人进行工程验收。
发包人经过验收后同意接收工程的,应在监理人收到竣工验收申请报告后的56天内,由监理人向承包人出具经发包人签认的工程接收证书。
3)经验收合格工程的实际竣工日期,以提交竣工验收申请报告的日期为准,并在工程接收证书中写明。
4)发包人在收到承包人竣工验收申请报告56天后未进行验收的,视为验收合格,实际竣工日期以提交竣工验收申请报告的日期为准,但发包人由于不可抗力不能进行验收的除外。
(九)缺陷责任与保修
工程保修的原则
在工程移交发包人后,因承包人原因产生的质量缺陷,承包人应承担质量缺陷责任和保修义务。缺陷责任期届满,承包人仍应按合同约定的工程各部位保修年限承担保修义务。
【注意】保修期 ≥ 缺陷责任期
缺陷责任期
缺陷责任期自实际竣工日期起计算,合同当事人应在合同中约定缺陷责任期的具体期限,但该期限一般为1年,最长不超过2年。
单位工程先于全部工程进行验收,经验收合格并交付使用的,该单位工程缺陷责任期自单位工程验收合格之日起算。
由于承包人原因造成某项缺陷或损坏使某项工程或工程设备不能按原定目标使用而需要再次检查、检验和修复的,发包人有权要求承包人相应延长缺陷责任期,但缺陷责任期最长不超过2年。
缺陷责任期终止后14天内,由监理人向承包人出具经发包人签认的缺陷责任期终止证书,并退还剩余的质量保证金。
缺陷责任
(1)承包人应在缺陷责任期内对已交付使用的工程承担缺陷责任。
(2)缺陷责任期内,发包人对已接收使用的工程负责日常维护工作。发包人在使用过程中,发现已接收的工程存在新的缺陷或已修复的缺陷部位或部件又遭损坏的,承包人应负责修复,直至检验合格为止。
(3)监理人和承包人应共同查清缺陷和(或)损坏的原因:
- 经查明属承包人原因造成的,应由承包人承担修复和查验的费用。
- 经查验属发包人原因造成的,发包人应承担修复和查验的费用,并支付承包人合理利润。
(4)承包人不能在合理时间内修复缺陷的,发包人可自行修复或委托其他人修复,所需费用和利润的承担,按第(3)项约定办理。
质量保证金
在工程项目竣工前,已经缴纳履约保证金的,发包人不得同时预留工程质量保证金。【二选一】
采用工程质量保证担保、工程质量保险等其他保证方式的,发包人不得再预留保证金。
发包人应按照合同约定方式预留保证金,保证金总预留比例不得高于工程价款结算总额的3%。合同约定由承包人以银行保函替代预留保证金的,保函金额不得高于工程价款结算总额的3%。
保修责任
发包人和承包人应根据有关法律规定,在合同中约定工程质量保修范围、期限和责任。
保修期自实际竣工日期起计算。在全部工程竣工验收前,已经发包人提前验收的单位工程,其保修期的起算日期相应提前。
(十)不可抗力
不可抗力的确认
不可抗力是指承包人和发包人在订立合同时不可预见,在工程施工过程中不可避免发生并不能克服的自然灾害和社会性突发事件,如地震、海啸、瘟疫、水灾、骚乱、暴动、战争和专用合同条款约定的其他情形。
合同双方对是否属于不可抗力或其损失的意见不一致的,由监理人商定或确定。
不可抗力的通知
合同一方当事人遇到不可抗力事件,使其履行合同义务受到阻碍时,应立即通知合同另一方当事人和监理人,书面说明不可抗力和受阻碍的详细情况,并提供必要的证明。
如不可抗力持续发生,合同一方当事人应及时向合同另一方当事人和监理人提交中间报告,说明不可抗力和履行合同受阻的情况,并于不可抗力事件结束后28天内提交最终报告及有关资料。
不可抗力后果及其处理
不可抗力导致的人员伤亡、财产损失、费用增加和(或)工期延误等后果,由合同双方按以下原则承担:
(1)永久工程,包括已运至施工场地的材料和工程设备的损害,以及因工程损害造成的第三者人员伤亡和财产损失由发包人承担;
(2)承包人设备的损坏由承包人承担;
(3)发包人和承包人各自承担其人员伤亡和其他财产损失及其相关费用。
(十一)违约责任
发包人违约
(1)发包人违约的情形
在履行合同过程中发生的下列情形,属发包人违约:
1)发包人未能按合同约定支付预付款或合同价款,或拖延、拒绝批准付款申请和支付凭证,导致付款延误的;
2)发包人原因造成停工的;
3)监理人无正当理由没有在约定期限内发出复工指示,导致承包人无法复工的;
4)发包人无法继续履行或明确表示不履行或实质上已停止履行合同的;
5)发包人不履行合同约定其他义务的。
(2)发包人违约的责任
发包人收到承包人通知后的28天内仍不履行合同义务,承包人有权暂停施工,并通知监理人,发包人应承担由此增加的费用和(或)工期延误,并支付承包人合理利润。
(3)因发包人违约解除合同
发生上述第4)项的违约情况时,承包人可书面通知发包人解除合同。承包人按上述第(2)款约定暂停施工满28天后,发包人仍不纠正违约行为的,承包人可向发包人发出解除合同通知。
(4)因发包人违约解除合同后的付款
承包人按照合同约定解除合同的,发包人应在解除合同后28天内向承包人支付下列金额:
1)合同解除日以前所完成工作的价款;
2)承包人为该工程施工订购并已付款的材料、工程设备和其他物品的金额;
3)承包人为完成工程所发生的,而发包人未支付的金额;
4)承包人撤离施工场地以及遣散承包人人员的金额;
5)由于解除合同应赔偿的承包人损失;
6)按合同约定在合同解除日前应支付给承包人的其他金额。
发包人应按本项约定支付上述金额并退还质量保证金和履约担保,但有权要求承包人支付应偿还给发包人的各项金额。
承包人违约
(1)承包人违约的情形
在履行合同过程中发生的下列情况属承包人违约:
1)承包人违反合同约定,私自将合同的全部或部分权利转让给其他人,或私自将合同的全部或部分义务转移给其他人;
2)承包人违反合同约定,未经监理人批准,私自将已按合同约定进入施工场地的施工设备、临时设施或材料撤离施工场地;
3)承包人违反合同约定使用了不合格材料或工程设备,工程质量达不到标准要求,又拒绝清除不合格工程;
4)承包人未能按合同进度计划及时完成合同约定的工作,已造成或预期造成工期延误;
5)承包人在缺陷责任期内,未能对工程接收证书所列的缺陷清单的内容或缺陷责任期内发生的缺陷进行修复,而又拒绝按监理人指示再进行修补;
6)承包人无法继续履行或明确表示不履行或实质上已停止履行合同;
7)承包人不按合同约定履行义务的其他情况。
(3)因承包人违约解除合同
监理人发出整改通知28天后,承包人仍不纠正违约行为的,发包人可向承包人发出解除合同通知。承包人发生上述第6)项约定的违约情况时,发包人可通知承包人立即解除合同,并按有关法律处理。
(4)因承包人违约解除合同后的处理
1)合同解除后,监理人按合同商定或确定承包人实际完成工作的价值,以及承包人已提供的材料、施工设备、工程设备和临时工程等的价值;
2)合同解除后,发包人应暂停对承包人的一切付款,查清各项付款和已扣款金额,包括承包人应支付的违约金;
3)合同解除后,发包人应按合同约定向承包人索赔由于解除合同给发包人造成的损失;
4)合同双方确认上述往来款项后,出具最终结清付款证书,结清全部合同款项;
5)发包人和承包人未能就解除合同后的结清达成一致而形成争议的,按解决争议的约定办理。
(5)协议权益的转让
因承包人违约解除合同的,发包人有权要求承包人将其为实施合同而签订的材料和设备的订货协议或任何服务协议利益转让给发包人。
第三人造成的违约
在履行合同过程中,一方当事人因第三人的原因造成违约的,应当向对方当事人承担违约责任。
(十二)合同争议解决
争议的解决方式
发包人和承包人在履行合同中发生争议的,可以友好协商解决或者提请争议评审组评审。合同当事人友好协商解决不成、不愿提请争议评审或者不接受争议评审组意见的,可根据合同约定采用下列一种方式解决:
(1)向约定的仲裁委员会申请仲裁;
(2)向有管辖权的人民法院提起诉讼。
友好解决
在提请争议评审、仲裁或者诉讼前,以及在争议评审、仲裁或诉讼过程中,发包人和承包人均可共同努力友好协商解决争议。
争议评审
采用争议评审的,发包人和承包人应在开工日后的28天内或在争议发生后,协商成立争议评审组。在争议评审期间,争议双方暂按总监理工程师的确定执行。
发包人和承包人接受评审意见的,由监理人根据评审意见拟定执行协议,经争议双方签字后作为合同的补充文件,并遵照执行。
争议评审组的评审意见并不具有法律强制性。发包人或承包人如果不接受评审意见,可要求提交仲裁或提起诉讼。
第三节 工程项目货物采购合同管理
一、货物采购合同的当事人 1
(一)买方
买方是指在合同中约定,具有购买货物需求和支付货物价款能力的当事人,以及取得该当事人资格的合法继承人。
(二)卖方
卖方是指在合同中约定,被买方接受的具有卖出货物能力的当事人,以及取得该当事人资格的合法继承人。
二、货物采购合同的标的 2
货物采购合同的标的是货物,包括工程建设所需要的供水、供电管线,消防设施等设备,机械、仪表和相关配件、备件,以及水泥、砖瓦石料、钢筋、木料、玻璃等工程建设所必需的重要设备和材料。
三、设备采购合同的主要内容 3
(一)合同范围
卖方应根据供货要求、中标设备技术性能指标的详细描述、技术服务和质保期服务计划等合同文件的约定,向买方提供合同设备、技术服务和质保期服务。
(二)合同价格与支付
合同价格
合同协议书中载明的签约合同价包括卖方为完成合同全部义务应承担的一切成本、费用和支出以及卖方的合理利润。除合同另有约定外,签约合同价为固定价格。合同价格指卖方按合同约定履行了全部合同义务后,买方应付给卖方的金额。
合同价款的支付
除合同另有约定外,买方应通过以下方式和比例向卖方支付合同价款:
(1)预付款
合同生效后,买方在收到卖方开具的注明应付预付款金额的财务收据正本一份并经审核无误后28日内,向卖方支付签约合同价的10%作为预付款。
(2)交货款
卖方按合同约定交付全部合同设备后,买方在收到卖方提交的全部单据并经审核无误后28日内,向卖方支付合同价格的60%。
(3)验收款
买方在收到卖方提交的买卖双方签署的合同设备验收证书或已生效的验收款支付函正本一份并经审核无误后28日内,向卖方支付合同价格的25%。
(4)结清款
买方在收到卖方提交的买方签署的质量保证期届满证书或已生效的结清款支付函正本一份并经审核无误后28日内,向卖方支付合同价格的5%。
买方扣款的权利
当卖方应向买方支付合同项下的违约金或赔偿金时,买方有权从上述任何一笔应付款中予以直接扣除和(或)兑付履约保证金。
(三)监造及交货前检验
监造
合同约定买方对合同设备进行监造的,双方应按下列规定履行:
(1)在合同设备的制造过程中,买方可派出监造人员,对合同设备的生产制造进行监造,监督合同设备制造、检验等情况。监造的范围、方式等应符合供货要求等合同文件的约定。
(2)卖方应免费为买方监造人员提供工作条件及便利,包括但不限于必要的办公场所、技术资料、检测工具及出入许可等。买方监造人员的交通、食宿费用由买方承担。
(3)卖方制订生产制造合同设备的进度计划时,应将买方监造纳入计划安排,并提前通知买方;
(4)买方进行监造不应影响合同设备的正常生产。卖方应提前7日将需要买方监造人员现场监造事项通知买方;如买方监造人员未按通知出席,不影响合同设备及其关键部件的制造或检验,但买方监造人员有权事后了解、查阅、复制相关制造或检验记录。
(5)买方监造人员对合同设备的监造,不视为对合同设备质量的确认,不影响卖方交货后买方依照合同约定对合同设备提出质量异议和(或)退货的权利,也不免除卖方依照合同约定对合同设备所应承担的任何义务或责任。
交货前检验
合同约定买方参与交货前检验的,双方应按下列规定履行:
(1)合同设备交货前,卖方应会同买方代表根据合同约定对合同设备进行交货前检验并出具交货前检验记录,有关费用由卖方承担。
(2)卖方应免费为买方代表提供工作条件及便利,包括但不限于必要的办公场所、技术资料、检测工具及出入许可等。买方代表的交通、食宿费用由买方承担。
(3)卖方应提前7日将需要买方代表检验事项通知买方;如买方代表未按通知出席,不影响合同设备的检验。若卖方未依照合同约定提前通知买方而自行检验,则买方有权要求卖方暂停发货并重新进行检验,由此增加的费用和(或)造成的延误由卖方负责。
(四)包装和标记要求
标记
卖方应在每一包装箱相邻的四个侧面以不可擦除的、明显的方式标记必要的装运信息和标记,以满足合同设备运输和保管的需要。
(五)交货条款
卖方应根据合同约定的交付时间和批次,在施工场地车面上(卸货前)将合同设备交付给买方。
买方对卖方交付的包装的合同设备的外观及件数进行清点核验后,应签发收货清单,并自负风险和费用进行卸货。
买方签发收货清单不代表对合同设备的接受,双方还应按合同约定进行后续的检验和验收。
合同设备的所有权和风险自交付时起由卖方转移至买方,合同设备交付给买方之前,包括运输在内的所有风险均由卖方承担。
(六)开箱检验、安装、调试、考核、验收
开箱检验
(1)合同设备交付后应进行开箱检验,即合同设备数量及外观检验。如开箱检验不在合同设备交付时进行,买方应在开箱检验3日前将开箱检验的时间和地点通知卖方。
(2)合同设备的开箱检验应在施工场地进行。开箱检验由买卖双方共同进行,卖方应自负费用派遣代表到场参加开箱检验。
(3)在开箱检验中,买方和卖方应共同签署数量、外观检验报告。
(4)如果卖方代表未能依约到场参加开箱检验,买方有权在卖方代表未在场的情况下进行开箱检验,并签署数量、外观检验报告,对于该检验报告和检验结果,视为卖方已接受,但卖方确有合理理由且事先与买方协商推迟开箱检验时间的除外。
(5)如双方在供货要求等合同文件中约定由第三方检测机构对合同设备进行开箱检验或在开箱检验过程中另行约定由第三方检验的,则第三方检测机构的检验结果对双方均具有约束力。
安装、调试
(1)开箱检验完成后,双方应对合同设备进行安装、调试,以使其具备考核的状态。
在安装、调试过程中,如由于买方或买方安排的第三方未按照卖方现场服务人员的指导导致安装、调试不成功和(或)出现合同设备损坏,买方应自行承担责任。
如在买方或买方安排的第三方按照卖方现场服务人员的指导进行安装、调试的情况下出现安装、调试不成功和(或)造成合同设备损坏的情况,卖方应承担责任。
(2)安装、调试中合同设备运行需要的用水、用电、其他动力和原材料(如需要)等均由买方承担。
(3)双方应对合同设备的安装、调试情况共同及时进行记录。
考核
(1)安装、调试完成后,双方应对合同设备进行考核,以确定合同设备是否达到合同约定的技术性能考核指标。考核中合同设备运行需要的用水、用电、其他动力和原材料(如需要)等均由买方承担。
(2)如由于卖方原因合同设备在考核中未能达到合同约定的技术性能考核指标,则卖方应在双方同意的期限内采取措施消除合同设备中存在的缺陷,并在缺陷消除以后,尽快进行再次考核。
(3)由于卖方原因未能达到技术性能考核指标时,为卖方进行考核的机会不超过三次。
如果由于卖方原因,三次考核均未能达到合同约定的技术性能考核指标,则买卖双方应就合同的后续履行进行协商,协商不成的,买方有权解除合同。
但如合同中约定了或双方在考核中另行达成了合同设备的最低技术性能考核指标,且合同设备达到了最低技术性能考核指标的,视为合同设备已达到技术性能考核指标,买方无权解除合同,且应接受合同设备,但卖方应按专用合同条款的约定进行减价或向买方支付补偿金。
(4)如由于买方原因合同设备在考核中未能达到合同约定的技术性能考核指标,则卖方应协助买方安排再次考核。由于买方原因未能达到技术性能考核指标时,为买方进行考核的机会不超过三次。
(5)考核期间,双方应及时共同记录合同设备的用水、用电、其他动力和原材料(如有)的使用及设备考核情况。
验收
(1)如合同设备在考核中达到或视为达到技术性能考核指标,则买卖双方应在考核完成后7日内签署合同设备验收证书一式二份,双方各持一份。
验收日期应为合同设备达到或视为达到技术性能考核指标的日期。
(2)如由于买方原因合同设备在三次考核中均未能达到技术性能考核指标,买卖双方应在考核结束后7日内签署验收款支付函。
卖方有义务在验收款支付函签署后12个月内应买方要求提供相关技术服务,协助买方采取一切必要措施使合同设备达到技术性能考核指标。买方应承担卖方因此产生的全部费用。
在上述12个月的期限内,如合同设备经过考核达到或视为达到技术性能考核指标,则买卖双方应按照合同约定签署合同设备验收证书。
(3)如由于买方原因在最后一批合同设备交货后6个月内未能开始考核,则买卖双方应在上述期限届满后7日内签署验收款支付函。
卖方有义务在验收款支付函签署后6个月内应买方要求提供不超出合同范围的技术服务,协助买方采取一切必要措施使合同设备达到技术性能考核指标,且买方无需因此向卖方支付费用。
在上述6个月的期限内,如合同设备经过考核达到或视为达到技术性能考核指标,则买卖双方应按照合同约定签署合同设备验收证书。
(4)在第(2)项和第(3)项情形下,卖方也可单方签署验收款支付函提交买方,如果买方在收到卖方签署的验收款支付函后14日内未向卖方提出书面异议,则验收款支付函自签署之日起生效。
(5)合同设备验收证书的签署不能免除卖方在质量保证期内对合同设备应承担的保证责任。
(七)质量保证期和质保期服务
质量保证期指合同设备验收后,卖方按合同约定保证合同设备适当、稳定运行,并负责消除合同设备故障的期限。
除供货要求等合同文件另有约定外,合同设备整体质量保证期为验收之日起12个月。
在质量保证期内,如果合同设备出现故障,卖方应自负费用提供质保期服务,对相关合同设备进行修理或更换以消除故障。更换的合同设备和(或)关键部件的质量保证期应重新计算。
但如果合同设备的故障是由于买方原因造成的,则对合同设备进行修理和更换的费用应由买方承担。质量保证期届满后,买方应在7日内向卖方出具合同设备的质量保证期届满证书。
除供货要求等合同文件另有约定外,卖方应在收到买方通知后24小时内做出响应;如需卖方到合同设备现场,卖方应在收到买方通知后48小时内到达,并在到达后7日内解决合同设备的故障(重大故障除外)。
如果卖方未在上述时间内作出响应,则买方有权自行或委托他人解决相关问题或查找和解决合同设备的故障,卖方应承担由此发生的全部费用。
(八)卖方的保证
卖方保证:
(1)合同设备符合合同约定的规格、标准、技术性能考核指标等,能够安全和稳定地运行,且合同设备(包括全部部件)全新、完整、未使用过。
(2)合同范围内提供的备品备件能够满足合同设备在质量保证期结束前正常运行及维修的需要。如在质量保证期结束前因卖方原因出现备品备件短缺影响合同设备正常运行的,卖方应免费提供。
(3)如果在合同设备设计使用寿命期内发生合同项下备品备件停止生产的情况,卖方应事先将拟停止生产的计划通知买方,使买方有足够的时间考虑备品备件的需求量。
根据买方要求,卖方应采取以下措施之一:
1)以不高于同期市场价格或其向任何第三方销售同类产品的价格提供合同设备正常运行所需的全部备品备件。
2)免费提供可供买方或第三方制造停产备品备件所需的全部技术资料,以便买方持续获得上述备品备件以满足合同设备在寿命期内正常运行的需要。卖方保证买方或买方委托的第三方制造及买方使用这些备品备件不侵犯任何人的知识产权。
(4)在合同设备设计使用寿命期内,如果卖方发现合同设备由于设计、制造、标识等原因存在足以危及人身、财产安全的缺陷,卖方应及时通知买方并及时采取修正或者补充标识、修理、更换等措施消除缺陷。
(九)违约责任
违约责任
合同一方不履行合同义务、履行合同义务不符合约定或者违反合同项下所作保证的,应向对方承担继续履行、采取修理、更换、退货等补救措施或者赔偿损失等违约责任。
卖方迟延交付的违约责任
卖方未能按时交付合同设备的,应向买方支付迟延交付违约金。
除专用合同条款另有约定外,迟延交付违约金的计算方法如下:
(1)从迟交的第一周到第四周,每周迟延交付违约金为迟交合同设备价格的0.5%;
(2)从迟交的第五周到第八周,每周迟延交付违约金为迟交合同设备价格的1%;
(3)从迟交第九周起,每周迟延交付违约金为迟交合同设备价格的1.5%。
在计算迟延交付违约金时,迟交不足一周的按一周计算。迟延交付违约金的总额不得超过合同价格的10%。
迟延交付违约金的支付不能免除卖方继续交付相关合同设备的义务,但如迟延交付必然导致合同设备安装、调试、考核、验收工作推迟的,相关工作应相应顺延。
买方迟延付款的违约责任
买方未能按合同约定支付合同价款的,应向卖方支付延迟付款违约金。
除专用合同条款另有约定外,迟延付款违约金的计算方法如下:
(1)从迟付的第一周到第四周,每周迟延付款违约金为迟延付款金额的0.5%。
(2)从迟付的第五周到第八周,每周迟延付款违约金为迟延付款金额的1%。
(3)从迟付第九周起,每周迟延付款违约金为迟延付款金额的1.5%。
在计算迟延付款违约金时,迟付不足一周的按一周计算。迟延付款违约金的总额不得超过合同价格的10%。
(十)争议的解决
设备采购合同发生争议,合同双方可通过友好协商解决。友好协商解决不成的,可在合同中约定下列一种方式解决:
(1)向约定的仲裁委员会申请仲裁。
(2)向有管辖权的人民法院提起诉讼。
【例-单选题】根据《标准施工招标文件》(2007 年版),合同进度计划是指经( )批准的施工进度计划。A.监督人
B.承包人
C.监理人
D.投资人
答案:C
【例-单选题】根据《标准设备采购招标文件》,卖方按合同约定交付全部合同设备后,买方在收到卖方提交的全部单据并经审核无误后28 日内,向卖方支付合同价格的()。
A.10%
B.60%
C.25%
D.5%
答案:B
【例-单选题】根据《标准设备采购招标文件》,由于买方原因合同设备在三次考核中均未能达到技术性能考核指标,买卖双方应在考核结束后7 日内签署( )。
A.合同设备保修证书
B.合同设备验收证书
C.质量保证期届满证书
D.验收款支付函
答案:D
【例-单选题】根据《标准设备采购招标文件》,合同范围内提供的备品备件能够满足合同设备在( )结束前正常运行及维修的需要。
A.设计使用寿命期
B.缺陷责任期
C.质量保证期
D.保修期
答案:C
四、材料采购合同的主要内容 2
(二)合同价格
合同协议书中载明的签约合同价包括卖方为完成合同全部义务应承担的一切成本、费用和支出以及卖方的合理利润。
除合同另有约定外:
- 供货周期不超过12个月的签约合同价为固定价格。
- 供货周期超过12个月且合同材料交付时材料价格变化超过合同约定幅度的,双方应按照合同条款中约定的调整方法对合同价格进行调整。
(三)交货条款
卖方应根据合同约定的交付时间和批次在施工场地卸货后(注:设备采购是“车面上”)将合同材料交付给买方。买方对卖方交付的合同材料的外观及件数进行清点核验后,应签发收货清单。
注意: 买方签发收货清单不代表对合同材料的接受,双方还应按合同约定进行后续的检验和验收。
合同材料的所有权和风险自交付时起由卖方转移至买方,合同材料交付给买方之前包括运输在内的所有风险均由卖方承担。
(四)质量保证期
质量保证期指合同材料验收后,卖方按合同约定保证合同材料正常使用,并负责解决合同材料存在的任何质量问题的期限。
- 除合同另有约定外,合同材料的质量保证期为自合同材料验收之日起算,至合同材料验收证书或进度款支付函签署之日起12个月止(以先到的为准)。
- 除非因买方使用不当,合同材料在质量保证期内如破损、变质或被发现存在任何质量问题,卖方应负责对合同材料进行修补和退换。
- 更换的合同材料的质量保证期应重新计算。
- 质量保证期届满且卖方按照合同约定履行完毕质量保证期内义务后,买方应在7日内向卖方出具合同材料的质量保证期届满证书。
五、货物采购合同的履行 1
(一)催交
催交工作的重点是保证货物生产制造的进度和工期。
催交工作主要包括下列内容:
催促供货
供货人按照合同规定,及时向招标人提交一份详细的制造进度表,明确交货日期,以便催交工作的开展。
检查供货
检查供货人主要原材料的采购和准备进展情况。
检查关键工序
检查各关键工序是否按生产计划进行。
(二)现场监造与检验
监造与检验的主要内容
(3)在货物制造开始之前,咨询工程师要组织召开协调会议。
(4)货物制造工作中,根据需要,咨询工程师应进驻制造现场进行监造与检验。
(5)货物制造完毕后,咨询工程师应参加全面的质量验收。
(6)根据具体情况,也可聘请有资格和有信誉的第三方检验机构承担货物的检验工作。
(7)设备、材料运抵施工现场后,主持仓储的管理人员要开箱检验,合格后方能入库。
第四节 工程项目咨询服务合同管理
一、勘察合同的主要内容 3
(一)合同当事人
发包人
发包人应任命发包人代表,在授权范围和约定期限内代表发包人行使权利和履行义务。
勘察人
勘察人应任命项目负责人,代表勘察人行使权利和履行义务。
(二)合同当事人的义务
发包人义务
(1)遵守法律。
(2)向勘察人发出开始勘察通知。
(3)办理证件和批件。
(4)及时支付合同价款。
(5)提供勘察资料。
(6)合同约定的其他义务。
勘察人的义务
(1)遵守法律。
(2)依法纳税。勘察人应缴纳的税金(含增值税)包括在合同价格之中。
(3)完成全部勘察工作。勘察人应按合同约定提供勘察文件,并应自行承担勘探场地临时设施的搭设、维护、管理和拆除。
(4)保证勘察作业规范、安全和环保。在风险性较大的环境中作业时应当编制安全防护方案并制定应急预案。
(5)避免勘探对公众与他人的利益造成损害。
(6)合同约定的其他义务。
(三)合同范围
合同约定的勘察范围包括工程范围、阶段范围和工作范围:
工程范围
指所勘察工程的建设内容。
阶段范围
指工程建设程序中的可行性研究勘察、初步勘察、详细勘察、施工勘察等阶段中的一个或者多个阶段。
工作范围
指工程测量、岩土工程勘察、岩土工程设计(如有)、提供技术交底、施工配合、参加试车(试运行)、竣工验收和发包人委托的其他服务中的一项或者多项工作。
(四)勘察服务期限
勘察服务期限指勘察人在投标函中承诺的完成合同勘察服务所需的期限,包括按合同约定所做的调整。
开始勘察
(1)符合合同约定的开始勘察条件的,发包人应提前7天向勘察人发出开始勘察通知。勘察服务期限自开始勘察通知中载明的开始勘察日期起计算。
(2)因发包人原因造成合同签订之日起90天内未能发出开始勘察通知的,勘察人有权提出价格调整要求,或者解除合同。发包人应当承担由此增加的费用和(或)周期延误。
发包人引起的周期延误
在履行合同过程中,由于发包人的下列原因造成勘察服务期限延误的,发包人应当延长勘察服务期限并增加勘察费用,具体方法在合同中约定:
(1)合同变更;
(2)未按合同约定期限及时答复勘察事项;
(3)因发包人原因导致的暂停勘察;
(4)未按合同约定及时支付勘察费用;
(5)发包人提供的基准资料错误;
(6)未及时履行合同约定的相关义务;
(7)未能按照合同约定期限对勘察文件进行审查;
(8)发包人造成周期延误的其他原因。
非人为因素引起的周期延误
(1)由于出现合同规定的异常恶劣气候条件、不利物质条件等因素导致周期延误的,勘察人有权要求发包人延长周期和(或)增加费用。
(2)勘察人发现地下文物或化石时,应按规定及时报告发包人和文物部门,并采取有效措施进行保护;勘察人有权要求发包人延长周期和(或)增加费用。
勘察人引起的周期延误
由于勘察人原因造成周期延误,勘察人应支付逾期违约金。
行政管理部门引起的周期延误
由于行政管理部门审查延迟造成费用增加和(或)周期延误的,由发包人承担。
提前完成勘察
(1)根据发包人要求或者基于专业能力判断,勘察人认为能够提前完成勘察的,可向发包人递交一份提前完成勘察建议书。
- 除合同另有约定之外,发包人接受建议书的,不因提前完成勘察而减少勘察费用;增加勘察费用的,所增费用由发包人承担。
(2)发包人要求提前完成勘察但勘察人认为无法实施的,应在收到发包人书面指示后7天内提出异议,说明不能提前完成的理由。发包人应在收到异议后7天内予以答复。任何情况下,发包人不得压缩合理的勘察服务期限。
(3)由于勘察人提前完成勘察而给发包人带来经济效益的,发包人可以在合同条款中约定勘察人因此获得的奖励内容。
(五)合同价格
签约合同价
指签订合同时合同协议书中写明的勘察费用总金额。合同价格指勘察人按合同约定完成了全部勘察工作后,发包人应付给勘察人的金额,包括在履行合同过程中按合同约定进行的变更和调整。费用指为履行合同所发生的或将要发生的所有合理开支,包括管理费和应分摊的其他费用,但不包括利润。
合同价款的约定
合同中应约定合同价款的确定方式、调整方式和风险范围划分。
勘察费用签证制度
勘察费用实行发包人签证制度,即勘察人完成勘察项目后通知发包人进行验收,通过验收后由发包人代表对实施的勘察项目、数量、质量和实施时间签字确认,以此作为计算勘察费用的依据之一。
【例-单选题】根据《标准勘察招标文件》,勘察人完成勘察项目后通知发包人进行验收,通过验收后由( )对实施的勘察项目、数量、质量和实施时间签字确认,以此作为计算勘察费用的依据之一。
A.发包人代表
B.勘察单位项目负责人
C.总监理工程师
D.勘察单位代表
答案:A
【例-单选题】根据《标准勘察招标文件》,勘察责任为( )终身责任制。
A.发包人代表
B.勘察单位项目负责人
C.总监理工程师
D.勘察单位代表
答案:B
(六)合同变更
变更情形
合同履行中发生下述情形时,合同一方均可向对方提出变更请求,经双方协商一致后进行变更,勘察服务期限和勘察费用的调整方法在合同中约定:
(1)勘察范围发生变化;
(2)除不可抗力外,非勘察人的原因引起的周期延误;
(3)非勘察人的原因,对工程同一部分重复进行勘察;
(4)非勘察人的原因,对工程暂停勘察及恢复勘察。
基准日后,因颁布新的或修订原有法律、法规、规范和标准等引发合同变更情形的,按照上述约定进行调整。
(七)勘察责任
勘察工作质量
(1)勘察工作质量应满足法律规定、规范标准、合同约定和发包人要求等。
(2)发包人有权对勘察工作质量进行检查和审核。发包人的检查和审核,不免除勘察人按合同约定应负的责任。
勘察文件缺陷处理
(1)勘察文件存在错误、遗漏、含混、矛盾、不充分之处或其他缺陷,无论勘察人是否通过了发包人审查或审查机构审查,勘察人均应自费对前述问题带来的缺陷和工程问题进行改正,但因发包人提供的文件错误导致的除外。
(2)因勘察人原因造成勘察文件不合格的,发包人有权要求勘察人采取补救措施,直至达到合同要求的质量标准,并按合同约定承担责任。
(3)因发包人原因造成勘察文件不合格的,勘察人应当采取补救措施,直至达到合同要求的质量标准,由此造成的勘察费用增加和(或)勘察服务期限延误由发包人承担。
终身责任制
勘察责任为勘察单位项目负责人终身责任制。项目负责人应当保证勘察文件符合法律法规和工程建设强制性标准的要求,对因勘察导致的工程质量事故或质量问题承担责任。
(八)知识产权
勘察成果的知识产权归属
(1)除合同另有约定外,勘察人完成的勘察工作成果,除署名权以外的著作权和其他知识产权均归发包人享有。
知识产权侵权责任
(1)勘察人在从事勘察活动时,因侵犯专利权或其他知识产权所引起的责任,由勘察人自行承担。因发包人提供的勘察资料导致侵权的,由发包人承担责任。
专利技术使用费
勘察人在投标文件中采用专利技术、专有技术的,相应的使用费视为已包含在投标报价之中。
二、设计合同的主要内容 3
(一)合同当事人
——同勘察合同
(二)合同范围
合同约定的设计范围包括工程范围、阶段范围和工作范围:
工程范围
指所设计工程的建设内容。
阶段范围
指工程建设程序中的方案设计、初步设计、扩大初步(招标)设计、施工图设计等阶段中的一个或者多个阶段。
工作范围
指编制设计文件、编制设计概算、预算、提供技术交底、施工配合、参加试车(试运行)、编制竣工图、竣工验收和发包人委托的其他服务中的一项或者多项工作。
(三)设计和设计文件要求
规范与标准的适用
(1)各项规范、标准和发包人要求之间如对同一内容的描述不一致时,应以描述更为严格的内容为准。
(2)除合同另有约定外,设计人完成设计工作所应遵守的法律规定,以及国家、行业和地方的规范和标准,均应视为在基准日适用的版本。基准日之后,前述版本发生重大变化,或者有新的法律,以及国家、行业和地方的规范和标准实施的,设计人应向发包人提出遵守新规定的建议。
设计文件编制要求
(1)设计文件的编制应符合法律法规、规范标准的强制性规定和发包人要求。
(2)设计服务应当根据法律、规范标准和发包人要求,保证工程的合理使用寿命年限,并在设计文件中予以注明。
(3)设计文件的深度应满足本合同相应设计阶段的规定要求,满足发包人的下步工作需要,并应符合国家和行业现行规定。
工程质量与安全
(1)设计文件必须保证工程质量和施工安全等方面的要求。
(2)按照有关法律法规规定,在设计文件中提出保障施工作业人员安全和预防生产安全事故的措施建议。
三、监理合同的主要内容 3
(一)合同当事人
委托人
委托人应任命委托人代表,在授权范围和约定期限内代表委托人行使权利和履行义务。
监理人
监理人应任命总监理工程师,代表监理人行使权利和履行义务。
(二)合同范围
合同约定的监理范围包括工程范围、阶段范围和工作范围:
工程范围
指所监理工程的建设内容。
阶段范围
指工程建设程序中的勘察阶段、设计阶段、施工阶段、缺陷责任期及保修阶段中的一个或者多个阶段。
工作范围
指监理工作中的质量控制、进度控制、投资控制、合同管理、信息管理、组织协调和安全监理、环保监理中的一项或者多项工作。
(三)合同价格
签约合同价与合同价格
(1)签约合同价指签订合同时合同协议书中写明的监理报酬总金额。
(2)合同价格指监理人按合同约定完成了全部监理工作后,委托人应付给监理人的金额,包括在履行合同过程中按合同约定进行的变更和调整。
(3)费用指为履行合同所发生的或将要发生的所有合理开支,包括管理费和应分摊的其他费用,但不包括利润。
合同价款的约定
合同中应约定合同价款的确定方式、调整方式和风险范围划分。
合同价格的组成
除合同另有约定外,合同价格应当包括收集资料、踏勘现场、制订纲要、实施监理、编制监理文件等全部费用和国家规定的增值税税金。
额外费用的支付
委托人要求监理人进行外出考察、试验检测、专项咨询或专家评审时,相应费用不含在合同价格之中,由委托人另行支付。
第五节 FIDIC 合同范本
一、FIDIC 合同范本的种类 2
根据合同性质,FIDIC 出版的合同范本包括两大类:
工程合同范本
简称“工程合同”。
工程咨询服务合同范本
简称“咨询服务合同”。
二、2017 版FIDIC 合同条件的特点和适用范围 1
(二)2017 版 FIDIC 合同条件的适用范围、合同条件结构及主要差异
适用范围
- 2017 版红皮书 主要适用于承包商按照业主提供的设计进行施工的项目。实践中,设计和施工两个阶段分离的 DBB 承包模式经常采用该合同条件。
- 2017 版黄皮书 适用于 DB 承包模式。在该模式下,承包商根据业主要求,负责项目大部分的设计和施工工作。
- 2017 版银皮书 适用于采用设计、采购和施工(简称 EPC)及交钥匙模式的工厂、基础设施或类似工程。建设-运营-转让(简称 BOT)、公私合营合作伙伴关系(简称 PPP)模式的项目在建设实施阶段的合同较多使用银皮书。
合同条件结构
2017 版三本合同条件均包括以下内容:
- 通用合同条件
- 专用合同条件
- 编写指南
- 附件
主要差异
(1)合同各方角色定位和责任
- 红皮书:业主承担大部分或全部的设计工作,承包商承担施工任务。
- 黄皮书:设计和施工的任务均由承包商承担。
- 银皮书:承包商一般在承担所有设计和施工任务的同时,还可能承担更多的设备和材料的采购、项目试运行及业主人员培训等工作。
(2)合同价格类型与支付方式
- 红皮书:属于单价合同。
- 黄皮书和银皮书:属于固定总价合同。
- 共同点:2017 版三本合同条件一般都采用按月为固定周期的期中付款方式。
(3)风险分担
- 红皮书:
- 业主承担大部分或全部设计风险、工程量变化风险、不可预见的物质条件风险和例外事件的风险。
- 承包商承担施工风险。
- 黄皮书:
- 业主承担不可预见的风险和例外事件的风险。
- 承包商承担设计风险、工程量变化的风险以及“符合预期目的(FFP)”的风险。
- 银皮书:
- 业主承担例外事件的风险。
- 承包商承担设计风险、工程量变化风险、不可预见的物质条件风险以及 FFP 风险。
【总结】
| 红皮书 | 黄皮书 | 银皮书 | |
|---|---|---|---|
| 适用 | 传统类型的土建、房屋及基础设施项目 | 大型建筑、供水、污水处理,也可包括厂房和工业综合体等 | 大型基础设施项目、厂房以及工业综合体 |
| 承包模式 | DBB | DB | EPC |
| 发包模式 | - | BOT、PPP | |
| 合同价格 | 单价 | 固定总价合同 | |
| 工程师 | 有 | 无 |
三、2017 版FIDIC 施工合同核心内容介绍 4
四、起草专用合同条件遵循的五项原则 1
为了避免一些用户直接或通过专用合同条件无限制地修改通用合同条件的内容,在发布 2017 版系列合同条件的同时,FIDIC 首次提出了专用合同条件起草的五项黄金原则:
(1)合同所有参与方的职责、权利、义务、角色以及责任一般都在通用合同条件中默示,并适应项目的需求;
(2)专用条件的起草必须明确和清晰;
(3)专用条件不允许改变通用合同条件中风险与回报分配的平衡;
(4)合同中规定的各参与方履行义务的时间必须合理;
(5)所有正式的争端在提交仲裁之前必须提交 DAAB(争端裁决委员会)取得临时性具有约束力的决定。