第七章 不确定性分析与风险分析
📜 条文
7.1
项目经济评价所采用的数据大部分来自预测和估算,具有一定程度的不确定性,为分析不确定性因素变化对评价指标的影响,估计项目可能承担的风险,应进行不确定性分析与经济风险分析,提出项目风险的预警、预报和相应的对策,为投资决策服务。
不确定性分析主要包括盈亏平衡分析和敏感性分析。经济风险分析应采用定性与定量相结合的方法,分析风险因素发生的可能性及给项目带来经济损失的程度,其分析过程包括风险识别、风险估计、风险评价与风险应对。
7.2
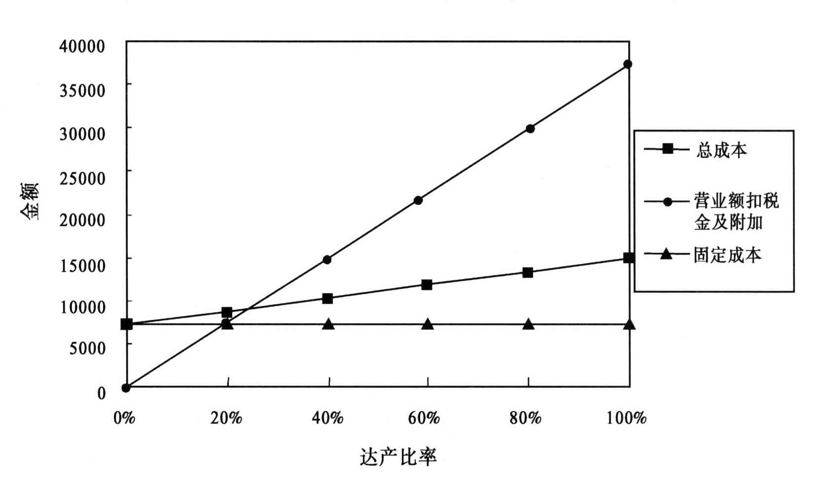
盈亏平衡分析系指通过计算项目达产年的盈亏平衡点(BEP),分析项目成本与收入的平衡关系,判断项目对产出品数量变化的适应能力和抗风险能力。盈亏平衡分析只用于财务分析。
盈亏平衡点一般采用公式计算,也可利用盈亏平衡图求取(见附录B图B1),盈亏平衡点可采用生产能力利用率或产量表示,可按下列公式计算:
当采用含增值税价格时,式中分母还应扣除增值税。

7.3
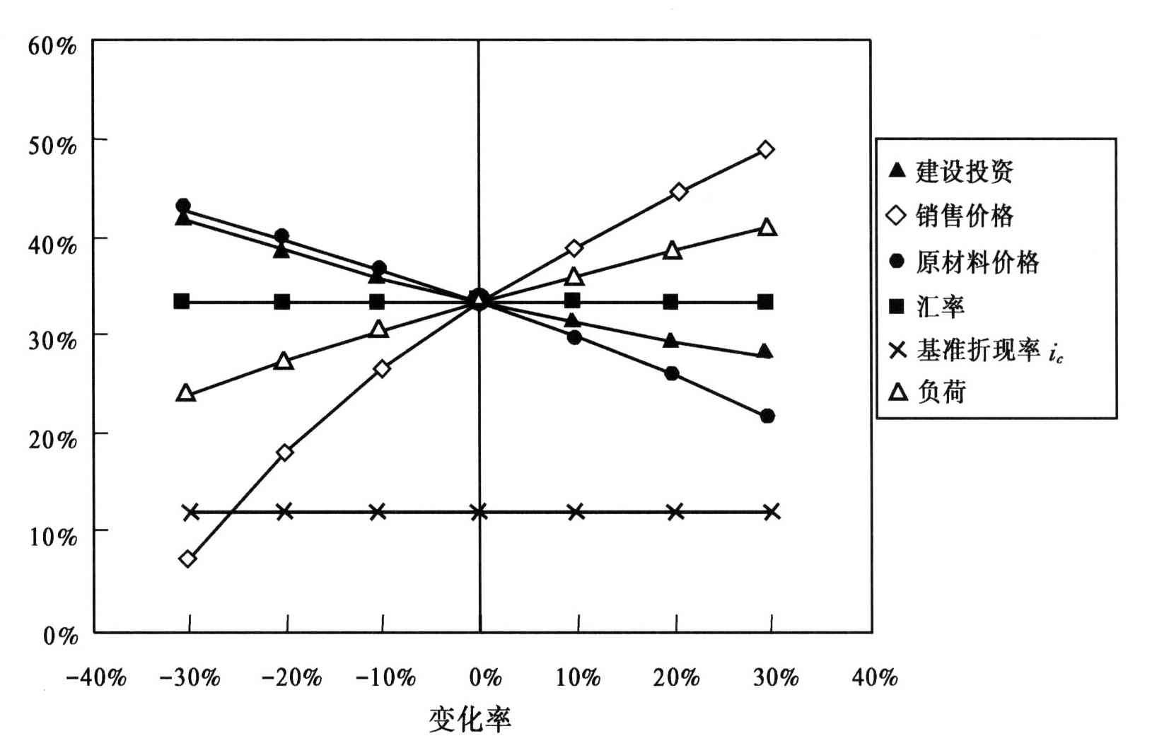
敏感性分析系指通过分析不确定性因素发生增减变化时,对财务或经济评价指标的影响,并计算敏感度系数和临界点,找出敏感因素。通常只进行单因素敏感性分析。计算敏感度系数和临界点应符合下列要求:
1.敏感度系数(SAF)系指项目评价指标变化率与不确定性因素变化率之比,可按下式计算:
式中
ΔF/F——不确定性因素F的变化率;
ΔA/A——不确定性因素F发生ΔF变化时,评价指标A的相应变化率。
2.临界点(转换值)系指不确定性因素的变化使项目由可行变为不可行的临界数值,一般采用不确定性因素相对基本方案的变化率或其对应的具体数值表示。临界点可通过敏感性分析图得到近似值,也可采用试算法求解。
敏感性分析的计算结果,应采用敏感性分析表和敏感性分析图(见附录B表B22、图B2)表示。敏感度系数和临界点分析的结果,应采用敏感度系数和临界点分析(见附录B表B23)表示。



7.4
影响项目实现预期经济目标的风险因素来源于法律法规及政策、市场供需、资源开发与利用、技术的可靠性、工程方案、融资方案、组织管理、环境与社会、外部配套条件等一个方面或几个方面。影响项目效益的风险因素可归纳为下列内容:
- 项目收益风险:产出品的数量(服务量)与预测(财务与经济)价格;
- 建设风险:建筑安装工程量、设备选型与数量、土地征用和拆迁安置费、人工、材料价格、机械使用费及取费标准等;
- 融资风险:资金来源、供应量与供应时间等;
- 建设工期风险:工期延长;
- 运营成本费用风险:投入的各种原料、材料、燃料、动力的需求量与预测价格、劳动力工资、各种管理费取费标准等;
- 政策风险:税率、利率、汇率及通货膨胀率等。
7.5
风险识别应采用系统论的观点对项目全面考察综合分析,找出潜在的各种风险因素,并对各种风险进行比较、分类,确定各因素间的相关性与独立性,判断其发生的可能性及对项目的影响程度,按其重要性进行排队,或赋予权重。敏感性分析是初步识别风险因素的重要手段。
7.6
风险估计应采用主观概率和客观概率的统计方法,确定风险因素的概率分布,运用数理统计分析方法,计算项目评价指标相应的概率分布或累计概率、期望值、标准差。
7.7
风险评价应根据风险识别和风险估计的结果,依据项目风险判别标准,找出影响项目成败的关键风险因素。项目风险大小的评价标准应根据风险因素发生的可能性及其造成的损失来确定,一般采用评价指标的概率分布或累计概率、期望值、标准差作为判别标准,也可采用综合风险等级作为判别标准。
具体操作应符合下列要求:
- 以评价指标作判别标准:
a. 财务(经济)内部收益率大于等于财务基准收益率(社会折现率)的累计概率值越大,风险越 小;标准差越小,风险越小;
b. 财务(经济)净现值大于等于零的累计概率值越大,风险越小;标准差越小,风险越小。
- 以综合风险等级作判别标准。根据风险因素发生的可能性及其造成损失的程度,建立综合风险等级的矩阵,将综合风险分为K级、M级、T级、R级、I级(见附录B表B24综合风险等级分类表)。

7.8
风险应对根据风险评价的结果,研究规避、控制与防范风险的措施,为项目全过程风险管理提供依据。具体应关注下列方面:
- 风险应对的原则:应具有针对性、可行性、经济性,并贯穿于项目评价的全过程。
- 决策阶段风险应对的主要措施:强调多方案比选;对潜在风险因素提出必要研究与试验课题;对投资估算与财务(经济)分析,应留有充分的余地;对建设或生产经营期的潜在风险可建议采取回避、转移、分担和自担措施。
- 结合综合风险因素等级的分析结果,应提出下列应对方案:
◦K级:风险很强,出现这类风险就要放弃项目;
◦M级:风险强,修正拟议中的方案,通过改变设计或采取补偿措施等;
◦T级:风险较强,设定某些指标的临界值,指标一旦达到临界值,就要变更设计或对负面影响采取补偿措施;
◦R级:风险适度(较小),适当采取措施后不影响项目;
◦I级:风险弱,可忽略。
7.9
常用的风险分析方法包括专家调查法、层次分析法、概率树、CIM模型及蒙特卡罗模拟等分析方法,应根据项目具体情况,选用一种方法或几种方法组合使用。
7.10
根据项目特点及评价要求,风险分析可区别下列情况进行:
- 财务风险和经济风险分析可直接在敏感性分析的基础上,采用概率树分析和蒙特卡罗模拟分析法,确定各变量(如收益、投资、工期、产量等)的变化区间及概率分布,计算项目内部收益率、净现值等评价指标的概率分布、期望值及标准差,并根据计算结果进行风险评估。
- 建设项目需要进行专题风险分析时,风险分析应按本方法7.5~7.8条的步骤进行。
- 在定量分析有困难时,可对风险采用定性的分析。
📝 条文说明
7.1 不确定性分析与风险分析的区别与联系
1.项目经济评价所采用的基本变量都是对未来的预测和假设,因而具有不确定性。通过对拟建项目具有较大影响的不确定性因素进行分析,计算基本变量的增减变化引起项目财务或经济效益指标的变化,找出最敏感的因素及其临界点,预测项目可能承担的风险,使项目的投资决策建立在较为稳妥的基础上。
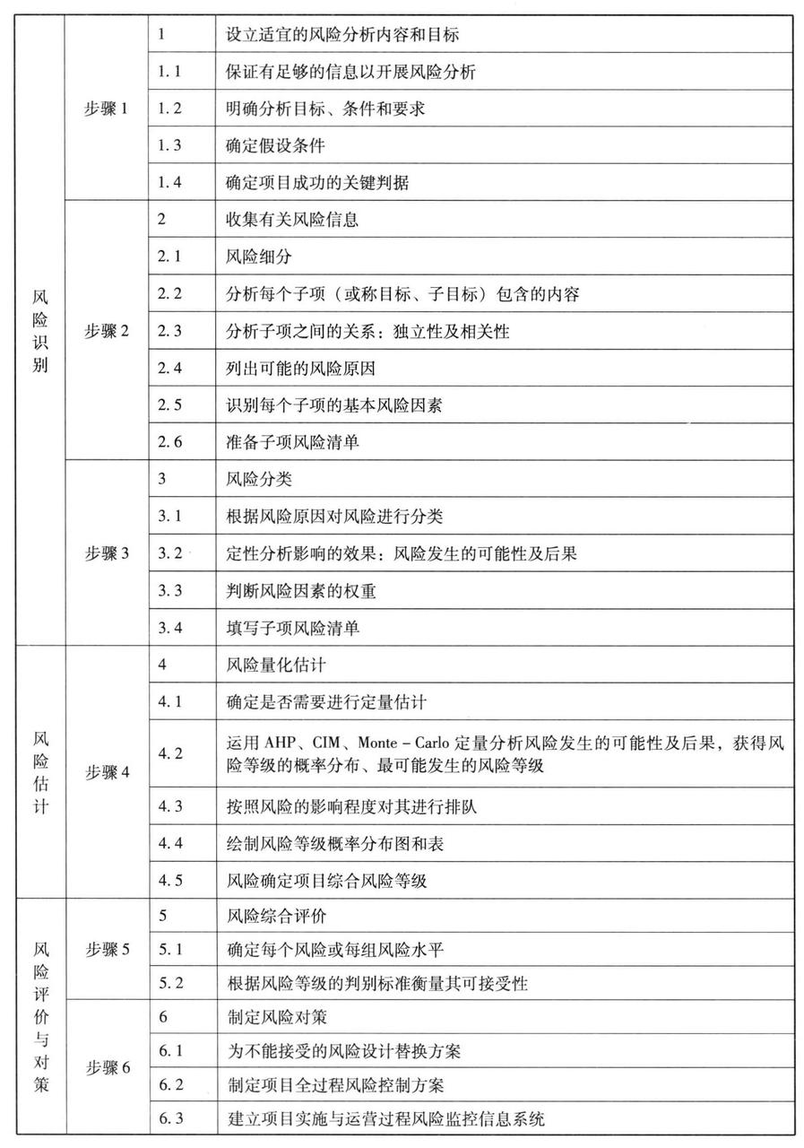
2.风险是指未来发生不利事件的概率或可能性。投资建设项目经济风险是指由于不确定性的存在导致项目实施后偏离预期财务和经济效益目标的可能性。经济风险分析是通过对风险因素的识别,采用定性或定量分析的方法估计各风险因素发生的可能性及对项目的影响程度,揭示影响项目成败的关键风险因素,提出项目风险的预警、预报和相应的对策,为投资决策服务。经济风险分析的另一重要功能还在于它有助于在可行性研究的过程中,通过信息反馈,改进或优化项目设计方案,直接起到降低项目风险的作用。风险分析的程序包括风险因素识别、风险估计、风险评价与防范应对。
3.不确定性分析与风险分析既有联系,又有区别,由于人们对未来事物认识的局限性,可获信息的有限性以及未来事物本身的不确定性,使得投资建设项目的实施结果可能偏离预期目标,这就形成了投资建设项目预期目标的不确定性,从而使项目可能得到高于或低于预期的效益,甚至遭受一定的损失,导致投资建设项目“有风险”。通过不确定性分析可以找出影响项目效益的敏感因素,确定敏感程度,但不知这种不确定性因素发生的可能性及影响程度。借助于风险分析可以得知不确定性因素发生
的可能性以及给项目带来经济损失的程度。不确定性分析找出的敏感因素又可以作为风险因素识别和风险估计的依据。
7.2 盈亏平衡分析
1.盈亏平衡分析是指项目达到设计生产能力的条件下,通过盈亏平衡点(Break-Even-Point,BEP)分析项目成本与收益的平衡关系。盈亏平衡点是项目的盈利与亏损的转折点,即在这一点上,销售(营业、服务)收入等于总成本费用,正好盈亏平衡,用以考察项目对产出品变化的适应能力和抗风险能力。盈亏平衡点越低,表明项目适应产出品变化的能力越大,抗风险能力越强。
2.盈亏平衡点通过正常年份的产量或者销售量、可变成本、固定成本、产品价格和销售税金及附加等数据计算。可变成本主要包括原材料、燃料、动力消耗、包装费和计件工资等。固定成本主要包括工资(计件工资除外)、折旧费、无形资产及其他资产摊销费、修理费和其他费用等。为简化计算,财务费用一般也将其作为固定成本。正常年份应选择还款期间的第一个达产年和还款后的年份分别计算,以便分别给出最高和最低的盈亏平衡点区间范围。
3.盈亏平衡分析分为线性盈亏平衡分析和非线性盈亏平衡分析,项目评价中仅进行线性盈亏平衡分析。线性盈亏平衡分析有以下四个假定条件:
1)产量等于销售量,即当年生产的产品(服务,下同)当年销售出去;
2)产量变化,单位可变成本不变,从而总成本费用是产量的线性函数;
3)产量变化,产品售价不变,从而销售收入是销售量的线性函数;
4)按单一产品计算,当生产多种产品,应换算为单一产品,不同产品的生产负荷率的变化应保持一致。
4.盈亏平衡点的计算。盈亏平衡点的表达形式有多种,项目评价中最常用的是以产量和生产能力利用率表示的盈亏平衡点。盈亏平衡点一般采用公式计算,也可利用盈亏平衡图求取。
1)公式计算法:
2)图解法:
盈亏平衡点采用图解法求得,可参见本方法条文图B1。
图中销售收入线(如果销售收入和成本费用都是按含税价格计算的,还应减去增值税)与总成本费用线的交点即为盈亏平衡点,这一点所对应的产量即为BEP产量,也可换算为BEP生产能力利用率。
7.3 敏感性分析
1.敏感性分析是投资建设项目评价中应用十分广泛的一种技术,用以考察项目涉及的各种不确定因素对项目基本方案经济评价指标的影响,找出敏感因素,估计项目效益对它们的敏感程度,粗略预测项目可能承担的风险,为进一步的风险分析打下基础。
2.敏感性分析包括单因素敏感性分析和多因素敏感性分析。单因素敏感性分析是指每次只改变一个因素的数值来进行分析,估算单个因素的变化对项目效益产生的影响;多因素分析则是同时改变两个或两个以上因素进行分析,估算多因素同时发生变化的影响。为了找出关键的敏感性因素,通常多进行单因素敏感性分析。
3.敏感性分析方法。
1)根据项目特点,结合经验判断选择对项目效益影响较大且重要的不确定因素进行分析。经验表明,主要对产出物价格、建设投资、主要投入物价格或可变成本、生产负荷、建设工期及汇率等不确定因素进行敏感性分析。
2)敏感性分析一般是选择不确定因素变化的百分率为±5%、±10%、±15%、±20%等;对于不便用百分数表示的因素,例如建设工期,可采用延长一段时间表示,如延长一年。
3)建设项目经济评价有一整套指标体系,敏感性分析可选定其中一个或几个主要指标进行分析,最基本的分析指标是内部收益率,根据项目的实际情况也可选择净现值或投资回收期评价指标,必要时可同时针对两个或两个以上的指标进行敏感性分析。
4)敏感度系数系指项目评价指标变化的百分率与不确定因素变化的百分率之比。敏感度系数高,表示项目效益对该不确定因素敏感程度高。计算公式为:
式中 SAF——评价指标A对于不确定因素F的敏感系数;
ΔF/F——不确定因素F的变化率;
ΔA/A——不确定因素F发生ΔF变化率时,评价指标A的相应变化率。SAF>0,表示评价指标与不确定因素同方向变化;SAF<0,表示评价指标与不确定因素反方向变化。|SAF|较大者敏感度系数高。
5)临界点(转换值Switch Value)是指不确定性因素的变化使项目由可行变为不可行的临界数值,可采用不确定性因素相对基本方案的变化率或其对应的具体数值表示。当该不确定因素为费用科目时,即为其增加的百分率;当其为效益科目时为降低的百分率。临界点也可用该百分率对应的具体数值表示。当不确定因素的变化超过了临界点所表示的不确定因素的极限变化时,项目将由可行变为不可行。
临界点的高低与计算临界点的指标的初始值有关。若选取基准收益率为计算临界点的指标,对于同一个项目,随着设定基准收益率的提高,临界点就会变低(即临界点表示的不确定因素的极限变化变
小);而在一定的基准收益率下,临界点越低,说明该因素对项目评价指标影响越大,项目对该因素就越敏感。
从根上说,临界点计算是使用试插法。当然,也可用计算机软件的函数或图解法求得。由于项目评价指标的变化与不确定因素变化之间不是直线关系,当通过敏感性分析图求得临界点的近似值时,有时有一定误差。
6)敏感性分析结果在项目决策分析中的应用。将敏感性分析的结果进行汇总,编制敏感性分析表,见表7.3-1;编制敏感度系数与临界点分析表,见表7.3-2;绘制敏感性分析图见本方法条文图B2;并对分析结果进行文字说明,将不确定因素变化后计算的经济评价指标与基本方案评价指标进行对比分析,结合敏感度系数及临界点的计算结果,按不确定性因素的敏感程度进行排序,找出最敏感的因素,分析敏感因素可能造成的风险,并提出应对措施。当不确定因素的敏感度很高时,应进一步通过风险分析,判断其发生的可能性及对项目的影响程度。
表7.3-1 敏感性分析表

表7.3-2 敏感度系数和临界点分析表

7.4 经济风险
1.经济风险的来源。建设项目的经济风险来源于法律、法规及政策变化,市场供需变化,资源开发与利用、技术的可靠性、工程方案、融资方案、组织管理、环境与社会、外部配套条件等一个方面或几个方面的共同影响,具体内容如下:
1)政策方面:由于政府政策调整,使项目原定目标难以实现所造成的损失,如税收、金融、环保、产业政策等的调整变化,税率、利率、汇率、通货膨胀率的变化都会对项目经济效益带来影响。
2)市场方面:由于市场需求的变化、竞争对手的竞争策略调整,项目产品销路不畅,产品价格低迷等,以至产量和销售收入达不到预期的目标,给项目预期收益带来的损失。
3)资源方面:资源开发与利用的项目,由于矿产资源的储量、品位、可采储量、开拓工程量及采选方式等与原预测结果发生较大偏离,导致项目开采成本增高,产量降低或经济寿命期缩短,造成巨大的经济损失。在水资源短缺地区的投资建设项目,可能受水资源勘察不明、气候不正常等因素的影响。对于农业灌溉项目还可能有水资源分配问题等。
4)技术方面:项目采用的技术,特别是引进技术的先进性、可靠性、适用性和经济性与原方案发生重大变化,导致项目不能按期进入正常生产状态,或生产能力利用率降低,达不到设计要求,或生产成本提高,产品质量达不到预期要求等。
5)工程方面:因工程地质和水文地质条件出乎预料的变化,工程设计发生重大变化,导致工程量增加、投资增加、工期延长所造成的损失;由于前期准备工作不足,导致项目实施阶段建设方案的变化;工程设计方案不合理,可能给项目的生产经营带来影响等,造成经济损失。
6)融资方面:项目资金来源的可靠性、充足性和及时性不能保证;由于工程量预计不足、或设备材料价格上升导致投资增加;由于计划不周或外部条件等因素导致建设工期拖延;利率、汇率变化导致融资成本升高所造成的损失。
7)组织管理方面:由于项目组织结构不当、管理机制不完善或是主要管理者能力不足等,导致项目不能按计划建成投产,投资超出估算;或在项目投产后,未能制定有效的企业竞争策略,在市场竞争中失败。
8)环境与社会方面:对于许多项目,外部环境因素包括自然环境和社会环境因素的影响。如项目选址不当,项目对社区的影响、生态环境影响估计不足,或是项目环保措施不当,在项目建成后,可能对社区和生态带来严重影响,导致社区居民和社会的反对,造成直接经济损失。
9)配套条件方面:建设项目需要的外部配套设施,如供水排水、供电供汽、公路铁路、港口码头以及上下游配套设施等,在可行性研究中虽都作了考虑,但是实际上仍然可能存在外部配套设施没有如期落实的问题,致使建设项目不能发挥应有效益,从而带来风险。
10)其他方面:对于某些项目,应考虑特有的风险因素。例如,对于合资项目,要考虑合资对象的法人资格和资信问题;对于农业建设项目,要考虑因气候、土壤、水利等条件的变化对收成不利影响的风险因素等;许多无形成本和效益的度量是分析专家个人的主观价值判断,不能量化的外部或间接效果的定性判断完全是主观的。
2.经济风险因素。经济风险分析的任务之一,是通过对政策、市场、资源、技术、工程、资金、管理、环境、外部配套条件和其他等以上十个方面的分析找出风险因素。上述各方面经常是相互关联的,有时也难以分清。为寻找风险根源,有必要区分事件、后果和根源,如建设工期延误的原因和可能的后果,列于表7.4。
表7.4 建设工期延误的可能原因与后果

财务与经济分析的风险因素可归纳为六类:
1.项目收益风险:产出品的数量(服务量)与预测(财务与经济)价格;
2.建设投资风险:建筑安装工程量、设备选型与数量、土地征用和拆迁安置费、人工、材料价格、机械使用费及取费标准等;
3.融资风险:资金来源、供应量与供应时间等;
4.建设工期风险:工期延长;
5.运营成本费用风险:投入的各种原料、材料、燃料、动力的需求量与预测价格、劳动力工资、各种管理费取费标准等;
6.政策风险:税率、利率、汇率及通货膨胀率等。
7.5 风险识别
风险识别是风险分析的基础,运用系统论的方法对项目进行全面考察综合分析,找出潜在的各种风险因素,并对各种风险进行比较、分类,确定各因素间的相关性与独立性,判断其发生的可能性及对项目的影响程度,按其重要性进行排队,或赋予权重。
1.风险识别方法。风险识别应根据项目的特点选用适当的方法。常用的方法有问卷调查、专家调查法和情景分析等。具体操作中,一般通过问卷调查或专家调查法完成,建立项目风险因素调查表(见7.9)。
2.风险识别应注意的问题。
1)建设项目的不同阶段存在的主要风险有所不同;
2)风险因素依项目不同具有特殊性;
3)对于项目的有关各方(不同的风险管理主体)可能会有不同的风险;
4)风险的构成具有明显的递阶层次,风险识别应层层剖析,尽可能深入到最基本的风险单元,以明确风险的根本来源;
5)正确判断风险因素间的相关性与独立性;
6)识别风险应注意借鉴历史经验,要求分析者富有经验、创建性和系统观念。
7.6 风险估计
风险估计又称风险测定、测试、衡量和估算等。风险估计是在风险识别之后,通过定量分析的方法测度风险发生的可能性及对项目的影响程度。
1.风险估计与概率。风险估计是估算风险事件发生的概率及其后果的严重程度,因此,风险与概率密切相关。概率是度量某一事件发生的可能性大小的量,它是随机事件的函数。必然发生的事件,其概率为1,不可能事件,其概率为零,一般的随机事件,其概率在0与1之间。风险估计分为主观概率(估计)和客观概率(估计)两种。
1)主观概率(估计)是指人们对某一风险因素发生可能性的主观判断,用介于0到1的数据来描述。这种主观估计基于人们所掌握的大量信息或长期经验的积累,而不是随意“拍脑袋”。
2)客观概率(估计)是根据大量的试验数据,用统计的方法计算某一风险因素发生的可能性,它是不以人的主观意志为转移的客观存在的概率,客观概率计算需要足够多的试验数据作支持。
3)在项目评价中,要对项目的投入与产出进行从机会研究到投产运营全过程的预测。由于不可能获得足够时间与资金对某一事件发生的可能性作大量的试验,又因事件是将来发生的,也不可能做出准确的分析,很难计算出该事件发生的客观概率,但决策又需要对事件发生的概率做出估计,因此项目前期的风险估计最常用的方法是由专家或决策者对事件出现的可能性做出主观估计。
2.风险估计与概率分布。
1)风险估计的一个重要方面是确定风险事件的概率分布。概率分布用来描述损失原因所致各种损失发生可能性的分布情况,是显示各种风险事件发生概率的函数。概率分布函数给出的分布形式、期望值、方差、标准差等信息,可直接或间接用来判断项目的风险。
2)常用的概率分布类型有离散概率分布和连续概率分布。当输入变量可能值为有限个数,这种随机变量称为离散随机变量,其概率称离散概率,它适用于变量取值个数不多的输入变量。当输入变量的取值充满一个区间,无法按一定次序一一列举出来时,这种随机变量称连续随机变量,其概率称连续概率,常用的连续概率分布有正态分布、对数正态分布、泊松分布、三角分布、二项分布等。各种状态的概率取值之和等于1。
3)在风险估计中,确定概率分布时,需要注意充分利用已获得的各种信息进行估测和计算,在获得的信息不够充分的条件下则需要根据主观判断和近似的方法确定概率分布,具体采用何种分布应根据项目风险特点而定。确定风险事件的概率分布常用的方法有概率树、蒙特卡罗模拟及CIM模型等分析法。
7.7 风险评价
风险评价是对项目经济风险进行综合分析,是依据风险对项目经济目标的影响程度进行项目风险分级排序的过程。它是在项目风险识别和估计的基础上,通过建立项目风险的系统评价模型,列出各种风险因素发生的概率及概率分布,确定可能导致的损失大小,从而找到该项目的关键风险,确定项目的整体风险水平,为如何处置这些风险提供科学依据。风险评价的判别标准可采用两种类型:
1.以经济指标的累计概率、标准差为判别标准。
1)财务(经济)内部收益率大于等于基准收益率的累计概率值越大,风险越小;标准差越小,风险越小。
2)财务(经济)净现值大于等于零的累计概率值越大,风险越小;标准差越小,风险越小。
2.以综合风险等级为判别标准。
风险等级的划分既要考虑风险因素出现的可能性又要考虑对风险出现后对项目的影响程度,有多种表述方法,一般应选择矩阵列表法划分风险等级。矩阵列表法简单直观,将风险因素出现的可能性及对项目的影响程度构造一个矩阵,表中每一单元对应一种风险的可能性及其影响程度。为适应现实生活中人们往往以单一指标描述事物的习惯,将风险的可能性与影响程度综合起来,用某种级别表示,见表7.7。该表是以风险应对的方式来表中风险的综合等级。所示风险等级亦可采用数学推导和专家判断相结合确定。
表7.7 综合风险等级分类表

综合风险等级分为K、M、T、R、I五个等级:
K(Kill)表示项目风险很强,出现这类风险就要放弃项目;
M(Modify plan)表示项目风险强,需要修正拟议中的方案,通过改变设计或采取补偿措施等;
T(Trigger)表示风险较强,设定某些指标的临界值,指标一旦达到临界值,就要变更设计或对负面影响采取补偿措施;
R(Review and reconsider)表示风险适度(较小),适当采取措施后不影响项目;
I(Ignore)表示风险弱,可忽略。
落在该表左上角的风险会产生严重后果;落在这个表左下角的风险,发生的可能性相对低,必须注意临界指标的变化,提前防范与管理;落在该表右上角的风险影响虽然相对适度,但是发生的可能性相对高,也会对项目产生影响,应注意防范;落在该表右下角的风险,损失不大,发生的概率小,可以忽略不计。
以上推荐的风险等级的划分标准并不是唯一的,其他可供选择的划分标准有很多,如常用的风险等级
划分为1~9级等。 风
7.8 风险应对
在经济风险分析中找出的关键风险因素,对项目的成败具有重大影响,需要采取相应的应对措施,尽可能降低风险的不利影响,实现预期投资效益。
1.选择风险应对的原则。
1)贯穿于项目可行性研究的全过程。可行性研究是一项复杂的系统工程,而经济风险来源于技术、市场、工程等各个方面,因此,应从规划设计上就采取规避防范风险的措施,才能防患于未然。
2)针对性。风险对策研究应有很强的针对性,应结合行业特点,针对特定项目主要的或关键的风险因素提出必要的措施,将其影响降低到最小程度。
3)可行性。可行性研究阶段所进行的风险应对研究应立足于现实客观的基础之上,提出的风险应对应在财务、技术等方面是切实可行的。
4)经济性。规避防范风险是要付出代价的,如果提出的风险应对所花费的费用远大于可能造成的风险损失,该对策将毫无意义。在风险应对研究中应将规避防范风险措施所付出的代价与该风险可能造成的损失进行权衡,旨在寻求以最少的费用获取最大的风险效益。
2.决策阶段的风险主要应对。
1)提出多个备选方案,通过多方案的技术、经济比较,选择最优方案;
2)对有关重大工程技术难题潜在风险因素提出必要研究与试验课题,准确地把握有关问题,消除模糊认识;
3)对影响投资、质量、工期和效益等有关数据,如价格、汇率和利率等风险因素,在编制投资估算、制定建设计划和分析经济效益时,应留有充分的余地,谨慎决策,并在项目执行过程中实施有效监控。
3.建设或运营期的风险可建议采取回避、转移、分担和自担措施。
1)风险回避是彻底规避风险的一种做法,即断绝风险的来源。风险回避一般适用于以下两种情况,某种风险可能造成相当大的损失;风险应对防范风险代价昂贵,得不偿失。
2)风险分担是针对风险较大,投资人无法独立承担,或是为了控制项目的风险源,而采取与其他企业合资或合作等方式,共同承担风险、共享收益的方法。
3)风险转移是将项目业主可能面临的风险转移给他人承担,以避免风险损失的一种方法。转移风险有两种方式,一是将风险源转移出去,如将已做完前期工作的项目转给他人投资,或将其中风险大的部分转给他人承包建设或经营;二是只把部分或全部风险损失转移出去,包括保险转移方式和非保险转移方式两种。
4)风险自担就是将风险损失留给项目业主自己独立承担项目的风险。投资者已知有风险但由于可能获利而需要冒险时,同时又不愿意将获利的机会分给别人,必须保留和承担这种风险。
上述风险应对不是互斥的,实践中常常组合使用。可行性研究中应结合项目的实际情况,研究并选用
相应的风险对策。 风方
7.9 风险分析方法简述
风险分析方法很多,本方法仅简单扼要介绍几种常用方法的基本原理和基本操作步骤。具体应用须参见有关书籍。
1.专家调查法。对风险的识别和评价可采用专家调查法。专家调查法简单、易操作,它凭借分析者(包括可行性研究人员和决策者等)的经验对项目各类风险因素及其风险程度做出定性估计。专家调查法可以通过发函、开会或其他形式向专家进行调查,对项目风险因素、风险发生的可能性及风险对项目的影响程度评定,将多位专家的经验集中起来形成分析结论。由于它比一般的经验识别法更具客观性,因此应用较为广泛。
采用专家调查法时,专家应熟悉该行业和所评估的风险因素,并能做到客观公正。为减少主观性,聘用的专家应有一定数量,一般应在10~20位左右。具体操作上,将项目可能出现的各类风险因素、风险发生的可能性及风险对项目的影响程度采取表格形式一一列出,请每位专家凭借经验独立对各类风险因素的可能性和影响程度进行选择,最后将各位专家的意见归集起来,填写专家调查表。专家调查法是获得主观概率的基本方法。
2.层次分析法。层次分析法(The Analytic Hierarchy Process)是美国著名运筹学家,匹兹堡大学教授T.L.Saaty于20世纪70年代中期提出的一种定性与定量相结合的决策分析方法,简称AHP方法。层次分析法是一种多准则决策分析方法,在风险分析中它有两种用途:一是将风险因素逐层分解识别,见图7.9,直至最基本的风险因素,也称正向分解;二是两两比较同一层次风险因素的重要程度,列出该层风险因素的判断矩阵(判断矩阵可由专家调查法得出),判断矩阵的特征根就是该层次各个风险因素的权重(具体计算方法可参见介绍层次分析的书籍),利用权重与同层次风险因素概率分布的组合,求得上一层风险的概率分布,直至求出总目标的概率分布,也称反向合成。运用层次分析法解决实际问题一般包括四个步骤:
1)建立所研究问题的递阶层次结构;
2)构造两两比较判断矩阵;
3)由判断矩阵计算被比较元素的相对权重;
4)计算各层元素的组合权重;
5)将各子项的权重与子项的风险概率分布加权叠加,即得出项目的经济风险概率分布。

3.CIM方法。CIM模型(CIM,Controlled Interval and Memory Model)是控制区间和记忆模型,也称概率分布的叠加模型,或“记忆模型”。它是C.钱伯曼(C.Chapman)和D.库泊(D.Cooper)在1983年提出的。CIM模型包括串联响应模型和并联响应模型,它们分别是以随机变量的概率分布形式进行串联、并联叠加的有效方法。
CIM方法的主要特点是:用离散的直方图表示随机变量概率分布,用和代替概率函数的积分,并按串联或并联响应模型进行概率叠加。在概率叠加的时候,CIM方法可将直方图的变量区间进行调整,即所谓的区间控制,一般是缩小变量区间,使直方图与概率解析分布的误差显著减小,提高了计算的精度。CIM模型同时也可用“记忆”的方式考虑前后变量的相互影响,把前面概率分布叠加的结果记忆下来,应用“控制区间”的方法将其与后面变量的概率分布叠加,直至最后一个变量为止。应用CIM方法解决实际问题时,可参照层次分析法的应用步骤进行(具体计算方法可参见介绍CIM模型的书籍)。
4.概率树。概率树分析是假定风险变量之间是相互独立的,在构造概率树的基础上,将每个风险变量的各种状态取值组合计算,分别计算每种组合状态下的评价指标值及相应的概率,得到评价指标的概率分布,并统计出评价指标低于或高于基准值的累计概率,计算评价指标的期望值、方差、标准差和离散系数。可以绘制以评价指标为横轴,累计概率为纵轴的累计概率曲线。概率树计算项目净现值的期望值和净现值大于或等于零的累计概率的计算步骤:
1)通过敏感性分析,确定风险变量;
2)判断风险变量可能发生的情况;
3)确定每种情况可能发生的概率,每种情况发生的概率之和必须等于1;
4)求出可能发生事件的净现值、加权净现值,然后求出净现值的期望值;
5)可用插入法求出净现值大于或等于零的累计概率。
5.蒙特卡罗模拟法。蒙特卡罗模拟法(Monte-Carlo Simulation)又称随机模拟法或统计试验法,是一种通过对随机变量进行统计试验和随机模拟,求解数学、物理以及工程技术等有关问题的近似的数学求解方法。
蒙特卡罗模拟技术,是用随机抽样的方法抽取一组满足输入变量的概率分布特征的数值,输入这组变量计算项目评价指标,通过多次抽样计算可获得评价指标的概率分布及累计概率分布、期望值、方差、标准差,计算项目可行或不可行的概率,从而估计项目投资所承担的风险。模拟过程:1)通过敏感性分析,确定风险变量;
2)构造风险变量的概率分布模型;
3)为各输入风险变量抽取随机数;
4)将抽得的随机数转化为各输入变量的抽样值;
5)将抽样值组成一组项目评价基础数据;
6)根据基础数据计算出评价指标值;
7)整理模拟结果所得评价指标的期望值、方差、标准差和它的概率分布及累计概率,绘制累计概率图,计算项目可行或不可行的概率。
7.10 风险分析操作的简要过程
在具体操作过程中,经济风险分析区别两种情况:
第一种情况:项目经济风险分析在敏感性分析的基础上进行,只需要分析敏感因素发生的可能性及对经济评价指标的影响程度,没有必要再进行详细的风险识别,可选择适当的方法估计风险发生的概率,然后进行风险估计、风险评价与应对研究。
进行经济风险分析时,风险因素主观概率的估计是在给定风险因素的变化区间后,由专家估计风险因素在不同区间变化的可能性,填入概率分布统计表,表格格式见表7.10-1。各变化区间填写的数值之和应等于1。
表7.10-1 财务现金流量分析风险因素变化区间的概率分布统计表

由以上调查统计表得出各个风险因素的概率分布后,可以利用蒙特卡罗模拟法计算经济评价指标的概率分布,以及相应的累计概率、期望值和标准差等指标。
第二种情况:项目需要进行系统的专题经济风险分析时,应按前述四个阶段的要求进行。采用专家调查与层次分析相结合的方法识别风险因素,建立风险因素调查统计表,表格格式见表7.10-2,估计风险因素出现的可能性和对项目的影响程度,确定各个风险因素等级的概率分布。

具体分析步骤可参见表7.10-3。
表7.10-3 专题风险分析的流程
